犯罪認知件数の推移と現状

防災を知りたい
先生、「認知件数」って何ですか?災害と防災に関係ある用語ですよね?

防災アドバイザー
いい質問だね。でも、今読んでくれた説明は犯罪に関するものだね。災害と防災の文脈で「認知件数」という言葉を使う場合は、災害の発生を認識した件数を指すよ。例えば、地震や洪水などが実際に起こって、それが行政や報道機関などに認識された数を「認知件数」として記録するんだ。

防災を知りたい
なるほど。犯罪の認知件数と災害の認知件数は違うんですね。でも、どちらも「認識された数」という意味では同じですね。

防災アドバイザー
その通り!文脈によって意味が変わる言葉はたくさんあるから、注意深く意味を理解することが大切だよ。
認知件数とは。
「災害と防災」に関係する言葉として「認知件数」というものがあります。これは、犯罪に関して、被害届や告訴、告発など、何らかのきっかけで警察などが事件の発生を知った件数を指します。刑法に関わる犯罪の認知件数は、1996年以降、毎年戦後最も多い数を更新し続け、2002年には369万3,928件を記録しました。その後は減ってきて、2008年には253万3,351件となっています。しかし、戦後全体で見ると、この認知件数はまだかなり高い水準にあります。刑法に関わる犯罪の認知件数が減ってきた要因は、例年全体の約6割を占めていた窃盗が減ってきているためです。窃盗を除いた一般的な刑法犯罪の認知件数は、2004年までは増え続けていましたが、2005年以降は4年連続で減っています。
犯罪認知件数とは

犯罪認知件数とは、警察などの捜査機関が犯罪の発生を把握した事件の数のことです。これは、様々な経路を通じて事件の存在が明らかになった場合に計上されます。具体的には、被害者本人からの届け出はもちろんのこと、事件を目撃した第三者からの通報、あるいは検察への告訴や告発などを通じて、捜査機関が事件を認知した時点でカウントされます。この犯罪認知件数は、社会全体の治安状況や犯罪の発生傾向を捉える上で、極めて重要な指標となります。
しかし、犯罪認知件数は、必ずしも実際の犯罪発生件数と一致するとは限りません。これは、すべての犯罪が捜査機関に認知されるとは限らないためです。例えば、窃盗などの財産犯罪において、被害者が被害の発生に気づいていない場合、当然ながら届け出も行われません。また、性犯罪のように、被害者が様々な事情から届け出をためらうケースも少なくありません。さらに、軽微な犯罪の場合、被害者が泣き寝入りをして届け出をしない、という選択をする場合もあります。このように、様々な理由で届け出に至らない犯罪は、認知件数に反映されません。そのため、犯罪認知件数は犯罪の実態を完全に表すものではないという点を理解しておく必要があります。
とはいえ、犯罪認知件数は犯罪の動向を分析する上で貴重なデータです。長期的な変化を比較することで、特定の種類の犯罪が増加しているのか、減少しているのかといった傾向を把握することができます。また、地域別の認知件数を比較することで、犯罪の多発地域を特定し、効果的な犯罪対策を講じるための基礎資料とすることも可能です。このように、犯罪認知件数は、犯罪の全体像を完璧に示すものではないものの、犯罪対策や治安維持にとって欠かすことのできない重要なデータと言えるでしょう。
| 項目 | 内容 |
|---|---|
| 犯罪認知件数の定義 | 警察などの捜査機関が犯罪の発生を把握した事件の数 |
| 認知経路 | 被害者からの届け出、第三者からの通報、検察への告訴・告発など |
| 重要性 | 社会全体の治安状況や犯罪の発生傾向を捉える重要な指標 |
| 注意点 | 実際の犯罪発生件数と必ずしも一致しない |
| 認知されない理由 | 被害者が気づいていない、届け出をためらう、泣き寝入りなど |
| データとしての価値 | 犯罪の動向分析(長期的な変化、地域別比較)に有用 |
認知件数の推移

犯罪を警察が把握した数の変化について見ていきます。平成8年以降、毎年戦後最も多い記録を更新するという深刻な事態が続き、平成14年には369万3,928件という最悪の状況に達しました。これは、社会全体の状況や景気、犯罪を防ぐための対策などが複雑に関係し合った結果だと考えられています。バブル崩壊後の経済の低迷や雇用の不安定化、社会の不安感の増大といった要因が、犯罪の増加に拍車をかけた可能性があります。また、携帯電話やインターネットの普及といった技術の進歩も、新たな犯罪を生み出す温床となった側面もあるでしょう。
その後、平成20年には253万3,351件まで減少しました。これは、防犯カメラの設置や地域のパトロール活動の活発化といった、犯罪を抑止するための取り組みが功を奏した結果と言えるでしょう。また、警察の捜査力の向上や、犯罪に関する情報提供システムの整備なども、犯罪の減少に貢献したと考えられます。とはいえ、250万件を超える犯罪が発生しているという状況は、歴史的に見ても高い水準です。依然として多くの犯罪が起きているという現実を忘れてはなりません。
近年は減少傾向にありますが、これは決して安心できる状況ではありません。新たな種類の犯罪の出現や、インターネットを悪用した犯罪の増加など、犯罪の手口は常に変化しています。犯罪の発生状況を常に注視し、社会全体で犯罪を防ぐための対策を継続していく必要があります。一人ひとりが防犯意識を高め、地域ぐるみで協力し合うことで、より安全で安心な社会を実現できるはずです。
| 期間 | 犯罪件数 | 要因 | 対策 |
|---|---|---|---|
| 平成8年~14年 | 増加 (平成14年: 369万3,928件) |
|
– |
| 平成14年~20年 | 減少 (平成20年: 253万3,351件) | – |
|
| 平成20年以降 | 減少傾向 |
|
|
窃盗犯の動向

私たちの暮らしの安全を脅かす犯罪の中で、最も件数が多いのが窃盗です。 犯罪全体の認知件数のうち、実に6割ほどを窃盗が占めており、この窃盗の増減が犯罪全体の傾向に大きく影響します。近年、ありがたいことに窃盗の認知件数は減少傾向にあります。これは、犯罪全体の認知件数の減少にも繋がっています。
この減少の背景には、地域住民の防犯意識の高まりが挙げられます。地域の集まりや学校などで、防犯に関する情報交換や訓練が行われる機会が増え、犯罪に対する意識が高まっています。また、自宅や店舗への防犯カメラやセンサーライトの設置、補助錠の導入など、防犯設備の普及も大きく貢献しています。さらに、警察によるパトロールの強化や、地域住民との連携による積極的な捜査活動も、窃盗の抑止に繋がっていると考えられます。
しかし、決して油断はできません。 窃盗犯の手口はますます巧妙化しており、窓ガラスを割って侵入するといった単純な方法だけでなく、ピッキングやサムターン回しといった高度な技術を用いるケースも増えています。また、インターネットを介した詐欺や、巧妙な話術で高齢者をだますといった、特殊詐欺と呼ばれる手口も増加しています。
私たちは、この減少傾向に安心するのではなく、一人ひとりが防犯対策を強化していく必要があります。 家の鍵をしっかり閉める、外出時に窓を閉め切るといった基本的な対策はもちろんのこと、防犯ブザーの携帯や、地域の見守り活動への参加なども有効な手段です。また、不審な人物や車を見かけた際には、すぐに警察に通報するなど、地域全体で防犯に取り組む姿勢が大切です。
| 現状 | 要因 | 課題 | 対策 |
|---|---|---|---|
| 窃盗認知件数は減少傾向 |
|
|
|
窃盗以外の犯罪の動向

近年、国民の安全を脅かす様々な犯罪が社会問題となっています。中でも、窃盗を除いた刑法犯の件数の推移は、私たちの暮らしの安全を測る上で重要な指標と言えるでしょう。平成16年まで増加の一途を辿っていたこの種の犯罪は、平成17年を境に減少傾向に転じ、4年間連続で減少しました。これは、地域住民による自主的な防犯パトロールの増加や、子供を守るための見守り活動の活発化など、社会全体の防犯意識の高まりを示していると考えられます。また、警察による街頭での巡回強化や、犯罪発生場所の重点的な監視といった取り組みも、犯罪の抑止に一定の効果があったと言えるでしょう。
しかしながら、犯罪件数が減少しているとはいえ、依然として凶悪犯罪や特殊詐欺といった重大な犯罪は後を絶たず、私たちの生活に暗い影を落としています。特に、高齢者を狙った特殊詐欺は、巧妙な手口で多額の金銭を騙し取る卑劣な犯罪であり、被害者の生活に深刻な影響を与えています。また、凶悪犯罪は、私たちの生命や身体に直接危害を加えるものであり、社会に大きな不安をもたらしています。これらの犯罪は、単に件数だけで判断するのではなく、その内容の凶悪性や社会に与える影響の大きさを考慮する必要があります。
今後の犯罪対策においては、様々な犯罪の発生状況を詳細に分析し、それぞれの犯罪の特性に合わせた対策を講じることが不可欠です。例えば、特殊詐欺に対しては、地域住民への啓発活動や、金融機関との連携による送金時の注意喚起などが有効と考えられます。また、凶悪犯罪に対しては、警察官の増員や、防犯設備の導入促進など、より強力な対策が必要となるでしょう。犯罪のない安全で安心な社会を実現するためには、地域住民と警察、そして行政が一体となって、犯罪の未然防止に尽力していく必要があります。
| 期間 | 刑法犯(窃盗除く)の件数推移 | 要因 | 対策 |
|---|---|---|---|
| 〜平成16年 | 増加 | – | – |
| 平成17年〜 | 減少 |
|
|
今後の課題と対策

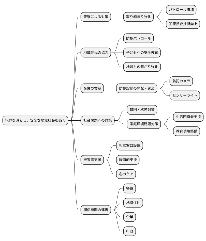
犯罪を減らし、安全な地域社会を築くためには、様々な角度からの対策が必要です。まず、警察による取り締まりを強化することは重要です。パトロールを増やす、犯罪捜査の技術を高めるなど、警察の活動は犯罪を抑止する力となります。しかし、警察の力だけで犯罪をなくすことはできません。
地域住民一人ひとりの協力も欠かせません。地域住民による防犯パトロールの実施や、子どもたちへの安全教育の推進など、地域全体で犯罪を防ぐ意識を持つことが大切です。隣近所で声を掛け合うなど、日頃から地域との繋がりを強めておくことも、犯罪の発生を抑止することに繋がります。また、企業も防犯に貢献できます。防犯カメラやセンサーライトなどの防犯設備の開発・普及は、犯罪の抑止効果を高めます。
犯罪の背景にある社会問題への対策も重要です。貧困や格差、家庭環境の問題などは、犯罪に走る人を増やす原因となる可能性があります。生活に困っている人への支援や、子どもたちが健やかに育つための教育環境の整備など、社会全体でこれらの問題に取り組む必要があります。
さらに、犯罪の被害に遭われた方への支援体制の充実も欠かせません。被害に遭われた方が安心して生活を取り戻せるよう、相談窓口の設置や、経済的な支援、心のケアなど、様々な支援策が必要です。
犯罪を減らすためには、警察、地域住民、企業、そして行政が連携し、総合的な対策を進めていくことが大切です。それぞれの役割を認識し、協力することで、より安全で安心な社会を実現できるでしょう。

データの解釈と活用

犯罪の現状を正しく把握し、効果的な対策を練るためには、犯罪認知件数などのデータの解釈と活用が欠かせません。データは、いわば犯罪の実態を映し出す鏡のようなものです。しかし、鏡に映る姿が全てではないように、データも表面的な数字だけで判断すると思わぬ落とし穴にはまってしまう可能性があります。数字の背後にある社会の状況や犯罪の特性を理解することが、データを読み解く上で非常に重要です。
例えば、犯罪認知件数の減少は、一見すると喜ばしい成果のように見えます。しかし、本当に犯罪が減ったのかどうかは、慎重に検討する必要があります。もしかしたら、被害に遭っても届け出をする人が減ったのかもしれません。あるいは、警察の捜査能力が低下し、犯罪を捕まえられなくなっているのかもしれません。このように、数字の増減には様々な要因が複雑に絡み合っていることを忘れてはなりません。
データを正しく解釈するためには、様々な角度からの分析が必要です。例えば、地域ごとの犯罪発生状況を詳しく調べれば、地域特有の問題が見えてきます。犯罪の種類別に分析すれば、どのような犯罪が増えているのか、あるいは減っているのかといった傾向を掴むことができます。また、時間帯や曜日による変化を分析することで、犯罪が発生しやすい時間や場所を特定することも可能です。
こうして得られた情報を元に、地域の実情に合わせた対策を立てることができます。例えば、特定の地域で自転車盗難が多いことが分かれば、その地域に駐輪場を増やす、あるいは防犯カメラを設置するといった対策を検討することができます。また、子どもを狙った犯罪が多い時間帯が分かれば、その時間帯に見守り活動を強化するといった対策も考えられます。データに基づいた科学的な取り組みによって、犯罪を減らし、より安全な地域社会を実現できるのです。
| データの解釈と活用 | 具体的な分析例 | 対策例 |
|---|---|---|
| 犯罪認知件数の減少は、必ずしも犯罪の減少を意味しない。 | 地域ごとの犯罪発生状況、犯罪の種類別分析、時間帯や曜日による変化 | 地域に駐輪場を増やす、防犯カメラを設置する、見守り活動を強化する |
| 数字の背後にある社会の状況や犯罪の特性を理解することが重要 | 被害届の提出状況、警察の捜査能力 |
