天気予報でよく聞く「気圧の谷」とは?

防災を知りたい
先生、「気圧の谷」って、天気予報でよく聞きますが、どういう意味ですか?

防災アドバイザー
いい質問だね。「気圧の谷」とは、周りの空気よりも気圧が低い場所のことだよ。高い山の谷間のようなイメージで、空気の圧力が低い場所と考えていいよ。また、上空の天気図では、等圧線が南側に下がっているところも「気圧の谷」と呼ぶんだ。

防災を知りたい
周りの空気より気圧が低い場所…ですか。山の谷間のように、低いところにあるということですね。でも、上空の天気図では、南側に下がっているところなんですか?

防災アドバイザー
そうだよ。地上の谷間のように低い場所とは限らないんだ。地上で見ると、高気圧と高気圧の間に挟まれた気圧の低い場所。上空の天気図で見ると、等圧線が南に下がっている場所。どちらの場合も「気圧の谷」と呼ぶんだ。気圧の谷の付近では、空気が上昇しやすく雲が発生しやすいため、天気が悪くなることが多いんだよ。
気圧の谷とは。
災害と防災に関係のある言葉「気圧の谷」について説明します。気圧の谷とは、高い気圧の場所と高い気圧の場所の間にある、気圧の低い場所のことです。また、北半球の上空の天気図(空の高い所の天気の様子を観測した結果を図にしたもの)では、同じ高さの気圧を示す線が南へ下がっているところを「気圧の谷」といいます。
気圧の谷とは何か

天気予報でよく耳にする「気圧の谷」とは、周りの空気の圧力よりも低い場所のことです。例えるなら、高い山と山の間に挟まれた谷のように、気圧の高い場所と高い場所の間に、気圧の低い部分が位置しています。この気圧の谷は、天候の変化に大きく関わっています。
気圧が低い場所には、周りの空気は常に高い所から低い所へ流れるため、周りの空気は集まってきます。集まった空気は行き場を失い、空高く昇っていきます。この上昇する空気の流れを上昇気流と言います。上昇気流は空気を冷やし、水蒸気を水滴に変え、雲を作ります。そして雲が成長すると、雨を降らせます。つまり、気圧の谷が近づくと、空気が不安定になり、天気が悪くなることが多いのです。天気予報で「気圧の谷の影響で雨が降るでしょう」と聞くのは、このような理由からです。
気圧の谷には様々な大きさのものがあり、短い時間で通り過ぎるものもあれば、何日も留まるものもあります。また、季節によっても影響は異なり、特に梅雨の時期には、動かない気圧の谷の影響で長雨が続くこともあります。ですから、天気予報で「気圧の谷」という言葉が出たら、雨の備えをしっかりとしておきましょう。気圧の谷は、単独で天気を悪くするだけでなく、前線や低気圧と一緒になって、さらに大きな天候の変化をもたらすこともあります。日々の天気予報をよく確認し、気圧の谷の情報に気を配ることで、急な雨や天候の悪化に備えることができます。
天気図での気圧の谷

天気図は、大気の状態を視覚的に把握するための重要な道具です。天気図には、同じ気圧の地点を結んだ等圧線や、上空の同じ高度における気圧の分布を示す等高線が描かれています。これらの線を使って、気圧の谷の位置や動きを捉えることができます。
地上天気図では、等圧線が谷のようにくぼんでいる箇所が気圧の谷です。まるで地面にできた溝のように、周囲よりも気圧が低い場所を示しています。気圧の谷は、低気圧と低気圧の間、または低気圧から伸びるように存在することが多く、天候の悪化と密接に関係しています。
上空の気象状態を示す高層天気図では、等高線を使って気圧の谷が表現されます。北半球では、等高線が南へくぼんでいるところが気圧の谷です。高層天気図における気圧の谷は、地上に雨を降らせる雲の発達に大きく影響します。気圧の谷周辺では、空気が上昇しやすいため、雲が発生・発達しやすくなるのです。
天気予報で示される天気図では、気圧の谷の位置や動きが重要な情報となります。例えば、天気図上で気圧の谷が自分の住んでいる地域に近づいてきている場合、雨の可能性が高まります。また、気圧の谷が通過した後には、一時的に天候が回復することもありますが、その後ろに別の気圧の谷や低気圧が控えている場合は、再び天候が悪化する可能性があります。
天気図で気圧の谷の位置や動きを把握することは、日々の生活において非常に役立ちます。天気予報と併せて天気図を見ることで、より的確に天候の変化を捉え、傘の準備や外出計画の変更など、適切な対策を講じることが可能になります。天気図の見方を学ぶことは、防災意識の向上にも繋がるでしょう。
| 種類 | 等圧線/等高線 | 気圧の谷の形状 | 影響 |
|---|---|---|---|
| 地上天気図 | 等圧線 | 谷のようにくぼんでいる箇所 | 天候の悪化 |
| 高層天気図 | 等高線 | 北半球では南へくぼんでいる箇所 | 雲の発達、雨 |
気圧の谷と天気の変化

気圧の谷とは、周囲よりも気圧が低い場所のことを指します。等圧線を描いた天気図を見ると、谷のようにくぼんで見えることからこの名前が付けられました。この気圧の谷は、私たちの周りの天気に様々な変化をもたらします。気圧の谷の中では、周りの空気よりも気圧が低いため、空気が上昇しやすくなります。空気が上昇すると、空気中の水蒸気が冷やされて凝結し、雲が発生・発達します。そのため、気圧の谷の接近に伴い、空は次第に雲で覆われ、雨や曇りの天気になることが多いです。気圧の谷が深くなるほど、上昇気流は強まり、雲の発達も活発になります。積乱雲のような発達した雲は、大雨や雷雨、時には雹(ひょう)をもたらすことがあります。また、気圧の谷に伴って風が強まることもあります。気圧の谷は、低気圧の発生や発達にも深く関わっています。低気圧は、気圧の谷の中で発生し、発達していくことが多く、気圧の谷の動向を把握することは、低気圧の進路予測に役立ちます。さらに、季節によっては、気圧の谷が停滞し、長期間にわたって天候に影響を与えることもあります。梅雨前線は、停滞する気圧の谷に形成されることが多く、長雨の原因となります。このように気圧の谷は、私たちの日常生活に大きな影響を与える気象現象です。天気予報で「気圧の谷」という言葉を聞いたら、雨への備えや、落雷、強風への注意を払い、今後の天気の変化に気を配りましょう。最新の気象情報を確認し、適切な行動をとることが大切です。

気圧の谷への備え

空の気圧が低くなる谷のような場所、気圧の谷。この気圧の谷は、天気が崩れる大きな原因となります。気圧の谷が近づくと、雨や風などの荒れた天気になることが多く、時には大きな災害につながることもあります。日頃から天気予報をチェックし、気圧の谷の情報に注意を払いましょう。天気予報で気圧の谷が近づいていると報じられたら、傘やレインコートなどの雨具を用意するのはもちろん、自転車での移動はやめて電車を使うなど、移動手段を変えることも考えましょう。また、屋外でのレジャーやイベントへの参加は、予定を変更したり延期したりする方が賢明です。
気圧の谷の影響で、大雨や強風、雷といった激しい気象現象が予想される場合は、不要不急の外出は控え、家の中で安全に過ごすようにしましょう。もし、やむを得ず外出する場合は、川や崖などの危険な場所には近づかないように注意し、いつもより慎重に行動することが大切です。テレビやラジオ、インターネットなどで気象警報や注意報が発表されている場合は、その内容をよく確認し、自治体からの避難情報などにも速やかに対応しましょう。ハザードマップで自宅周辺の危険性を把握しておくことも重要です。
非常時のための備えを普段から整えておくことも大切です。懐中電灯や携帯ラジオ、飲料水、食料、救急用品など、いざという時に必要なものを備蓄しておきましょう。また、家族との連絡手段や避難場所などを事前に話し合っておくことも、災害発生時の混乱を防ぎ、安全を確保するために役立ちます。気圧の谷は、私たちの生活に様々な影響を及ぼす気象現象ですが、適切な知識を持ち、日頃から備えを怠らなければ、被害を少なくすることができます。
| 気圧の谷とは | 空の気圧が低くなる谷のような場所で、天気が崩れる大きな原因となる。 |
|---|---|
| 気圧の谷が近づくと | 雨や風などの荒れた天気になり、時には大きな災害につながる。 |
| 気圧の谷への備え |
|
まとめ

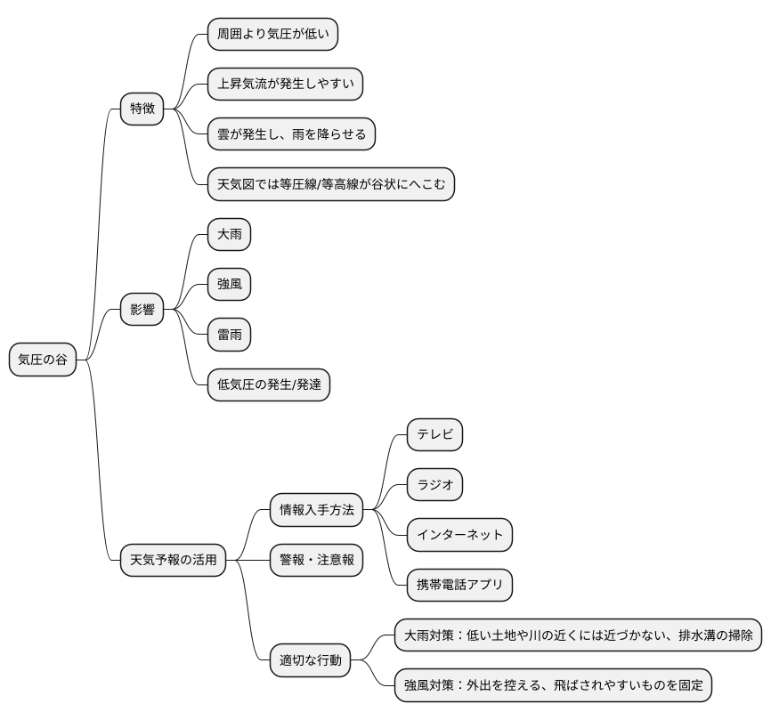
天気の変化を捉える上で、気圧の谷という考え方はとても大切です。気圧の谷とは、周りの空気よりも気圧が低い場所のことを指します。この気圧の低い場所では、空気が上へと昇っていく上昇気流が発生しやすくなります。空気が上昇すると、雲が発生し、雨を降らせる原因となります。天気図では、同じ気圧の場所を線で結んだ等圧線や、同じ高度の場所を線で結んだ等高線が谷のようにへこんでいる部分として、気圧の谷が示されます。この谷の位置や動きの変化を見ることで、これからの天気の変化を予想することができます。
気圧の谷は、ただ雨が降るだけでなく、時に激しい気象現象をもたらすことがあります。例えば、大量の雨が一気に降る大雨や、強い風、雷を伴う雨などです。さらに、気圧の谷は低気圧が発生したり、発達したりすることに関係していることもあります。低気圧は、中心に向かって風が吹き込む渦のような空気の流れであり、中心付近の気圧が最も低いのが特徴です。気圧の谷が深まると、低気圧に発達することもあります。ですから、気圧の谷の影響をよく理解し、天気予報を活用することは、安全な暮らしを送る上で重要です。
天気予報は、様々な方法で私たちに情報を伝えています。テレビやラジオ、インターネット、携帯電話のアプリなど、自分に合った方法で情報を入手しましょう。気象警報や注意報など、危険を知らせる情報にも気を配りましょう。これらの情報に基づいて、適切な行動をとることで、気圧の谷がもたらす被害を少なくし、安心して毎日を過ごすことができます。例えば、大雨の予報が出ている場合は、低い土地や川の近くには近づかない、家の周りの排水溝を掃除するなどの対策をとりましょう。また、強風の予報が出ている場合は、外出を控える、飛ばされやすいものを固定するなどの備えをしておきましょう。

