ヒートアイランド現象を知ろう

防災を知りたい
先生、「ヒートアイランド現象」って、都市部が島のように熱くなるって意味ですか?

防災アドバイザー
そうだね。まさに、都市部が周囲よりも熱くなって、気温の高い場所が島のように見えることから、その名前がついたんだよ。気温を線でつないで地図に表すと、都市部が島のように浮かび上がって見えるんだ。

防災を知りたい
なるほど。じゃあ、なぜ都市部だけ熱くなるんですか?

防災アドバイザー
それは、建物や車から出る熱、アスファルトやコンクリートに熱がたまりやすいこと、それに、植物が少ないために地面の水分が蒸発して温度を下げる効果が低いことなど、色々な原因が重なっているためなんだよ。
ヒートアイランドとは。
災害と防災に関係する言葉、「ヒートアイランド」について説明します。ヒートアイランド現象とは、簡単に言うと「都市の気温が高くなる現象」です。人の活動で出る熱や、建物や舗装といった都市の環境の影響で、都市部の気温が郊外よりも高くなります。気温を線でつないで地図に表すと、都市部の気温が高い部分が島のように見えることから、この名前がつきました。
都会の暑さの秘密

夏の都会は、まるで蒸し風呂のようです。太陽が照りつける昼間はもちろん、夜になっても気温が下がらず、寝苦しい夜を過ごすことも少なくありません。これは、ヒートアイランド現象と呼ばれるもので、都市部の気温が周囲の郊外に比べて高くなる現象です。気温の分布図を見ると、都市部を中心とした高温域が島のように浮かび上がって見えることから、この名前が付けられました。
都会の暑さの原因はいくつかあります。まず、建物や道路の舗装に使われているアスファルトやコンクリートは、太陽の熱を吸収しやすく、また、その熱を長い時間保持するという特徴があります。そのため、日中はもちろんのこと、夜間にも熱を放出し続け、気温が下がりにくくなります。また、ビルや工場、自動車などから排出される人工排熱も、都市部の気温上昇に拍車をかけています。さらに、高層ビルが密集している都会では、風通しが悪くなり、熱がこもってしまうことも原因の一つです。これらの要因が複雑に絡み合い、ヒートアイランド現象を引き起こしています。
ヒートアイランド現象は、地球温暖化とは別の現象ですが、温暖化の影響を受けて深刻化していると考えられています。気温の上昇は、熱中症などの健康被害のリスクを高めるだけでなく、エネルギー消費の増加や大気の汚染など、私たちの生活に様々な悪影響を及ぼします。ヒートアイランド現象への対策としては、保水性のある舗装材を使用したり、屋上緑化を進めたりすることで、地表面の温度上昇を抑えることが有効です。また、省エネルギー化を進めることで、人工排熱を削減することも重要です。私たち一人ひとりがヒートアイランド現象について正しく理解し、できることから対策に取り組むことが大切です。

ヒートアイランドの原因を探る

都市の気温が周囲よりも高くなる現象、いわゆる熱の島現象。なぜこのようなことが起きるのか、その原因は複雑に絡み合っています。まず、都市には建物や道路など、舗装された場所が多く存在します。これらの舗装面は、土や草木に比べて太陽の熱を吸収しやすく、また、夜間になっても大気に熱を放出し続ける性質があります。そのため、都市部は周囲に比べて気温が上昇しやすくなります。次に、都市部にはエアコンや工場、自動車など、人工的に熱を発生させるものが集中しています。これらの排熱も都市の気温上昇に大きく影響しています。工場の機械や自動車のエンジン、家庭やオフィスで使われるエアコンなどから排出される熱は、大気を温め、熱の島現象を助長します。さらに、高層ビルが密集していることも、熱の島現象を悪化させる要因の一つです。高層ビル群は風の流れを遮り、都市部に熱を閉じ込めてしまいます。まるで、風通しの悪い部屋のように、熱がこもり、気温が上昇しやすくなるのです。また、都市化が進むにつれて、緑地や水面の面積が減少していることも見逃せません。植物は蒸散と呼ばれる作用で、水分を大気に放出することで周囲の気温を下げる効果があります。水も同様に、蒸発によって熱を奪い、冷却効果を発揮します。しかし、都市開発によってこれらの自然環境が失われると、気温を下げる効果が弱まり、熱の島現象が深刻化します。このように、舗装面の増加、人工排熱の集中、高層ビルによる風通しの悪化、そして緑地や水面の減少など、様々な要因が複雑に作用することで、熱の島現象が発生するのです。

私たちの体に及ぼす影響

都市部の気温が周囲よりも高くなる現象、いわゆる熱の島現象は、私たちの体に様々な悪影響を及ぼします。
まず、熱中症の危険性が高まります。気温が高い状態では、体内の水分や塩分のバランスが崩れ、めまいや吐き気、体のだるさといった症状が現れます。さらに悪化すると、意識を失ったり、場合によっては命を落とす危険性もあります。特に、お年寄りや子供、持病のある方は、熱中症になりやすいため、こまめな水分補給や涼しい場所で休むなどの対策が必要です。
また、熱の島現象の特徴として、夜になっても気温が下がりにくいことが挙げられます。これは、夜間の気温低下が妨げられることで、安眠を妨げ、寝不足を引き起こす原因となります。睡眠不足は、自律神経の働きを乱し、体の抵抗力を弱めることにつながります。その結果、様々な病気にかかりやすくなる可能性も懸念されます。
大気の汚れとの関係も指摘されています。気温が高いと、大気中の汚れ物質が化学変化を起こしやすくなり、光化学スモッグといった大気汚染が発生しやすくなります。この汚染された空気を吸い込むと、呼吸器の病気が悪化したり、目の痛みや喉の痛みといった症状が現れることがあります。特に、呼吸器に持病のある方は、大気汚染の影響を受けやすいので注意が必要です。
このように、熱の島現象は私たちの健康を脅かす深刻な問題であり、一人ひとりが現状を認識し、対策を講じる必要があります。
| 影響 | 症状 | 危険な人 | 対策 |
|---|---|---|---|
| 熱中症 | めまい、吐き気、体のだるさ、意識消失 | お年寄り、子供、持病のある方 | こまめな水分補給、涼しい場所で休む |
| 睡眠不足 | 自律神経の乱れ、抵抗力の低下 | – | – |
| 大気汚染 (光化学スモッグ) | 呼吸器疾患の悪化、目の痛み、喉の痛み | 呼吸器に持病のある方 | – |
ヒートアイランドへの対策

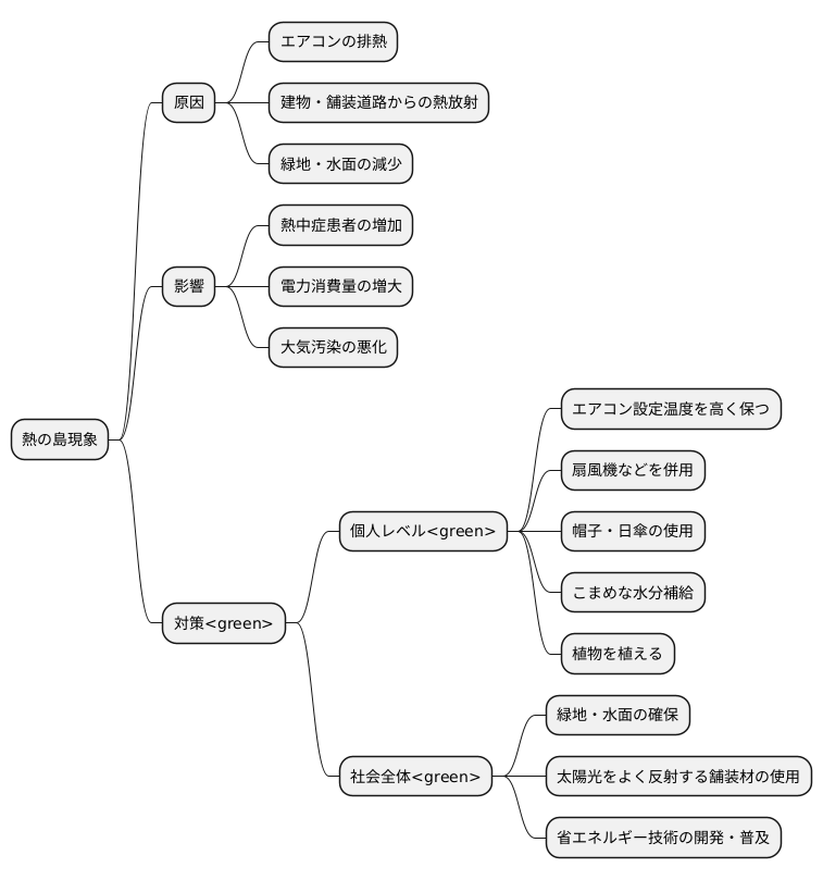
近年、都市部を中心に気温が周辺地域よりも高くなる現象、いわゆる熱の島の現象が深刻化しています。熱の島の現象は、エアコンの使用による排熱や、建物や舗装道路からの熱の放射、緑地や水面の減少などが主な原因と考えられています。この熱の島の現象は、私たちの健康や生活に様々な悪影響を及ぼします。例えば、熱中症患者の増加や、電力消費量の増大、大気汚染の悪化などが挙げられます。
こうした熱の島の現象への対策は、個人レベルでも、そして社会全体でも取り組むべき重要な課題です。個人レベルでは、まず、エアコンの設定温度を高く保つことが重要です。冷やしすぎに注意し、扇風機などを併用することで、消費電力を抑え、排熱を減らすことができます。また、外出時には、帽子や日傘を使用したり、こまめな水分補給を心がけたりするなど、熱中症の予防対策を徹底することも大切です。さらに、自宅の庭やベランダなどに植物を植えることで、周囲の気温を下げる効果が期待できます。
社会全体としては、都市計画において、緑地や水面の確保を進めることが重要です。緑や水は、周囲の気温を下げる効果があるだけでなく、二酸化炭素を吸収し、酸素を供給するなど、大気環境の改善にも貢献します。また、太陽光をよく反射する舗装材を使用することも、地表面の温度上昇を抑える効果的な対策です。さらに、省エネルギー技術の開発や普及も重要です。エネルギー効率の高い家電製品や建材を使用することで、エネルギー消費量を削減し、熱の島の現象の緩和に繋げることができます。
熱の島の現象への対策は、一朝一夕に実現できるものではありません。私たち一人ひとりが問題意識を持ち、持続可能な社会の実現に向けて、日々の生活の中でできることから実践していくことが重要です。

未来への展望

都市の気温上昇、いわゆる熱の島の現象は、都市化が進むにつれて今後も大きな課題であり続けると考えられます。しかし、技術の進歩や人々の意識の変化によって、その影響を小さくすることは十分に可能です。
まず、技術面では様々な進歩が期待されています。例えば、太陽の光からエネルギーを作り出す技術をより良くしたり、建物そのものの熱を逃がしにくくする技術を進歩させるなど、色々な分野での技術革新が熱の島の現象を抑えることに繋がると考えられています。他にも、道路や建物の舗装に使う材料を、太陽の熱を吸収しにくいものに変えるといった工夫も有効です。
都市計画においても、緑地や水面を積極的に増やすことが重要です。木々や水は周りの気温を下げる効果があり、熱の島の現象を和らげるのに役立ちます。自然との調和を考えた都市づくりを進めることで、より快適な環境を作ることができると考えられます。
さらに、私たち一人ひとりの心がけも重要です。冷房の設定温度を控えめにしたり、使っていない電気をこまめに消すなど、日常生活の中でできる省エネルギーの行動を心がけることが大切です。また、公共交通機関を利用したり、自転車に乗るなど、移動手段を見直すことも、熱の島の現象を和らげることに繋がります。
熱の島の現象は、私たちが将来に向けて取り組まなければならない重要な課題です。より良い社会を未来に残すために、技術開発、都市計画、そして一人ひとりの行動を通して、みんなで力を合わせてこの問題を解決していく必要があります。私たち一人ひとりの小さな行動が集まることで、未来の都市環境は大きく変わっていくのです。
| 対策 | 具体例 |
|---|---|
| 技術面 |
|
| 都市計画 |
|
| 個人行動 |
|
