震災への備え:今できること

防災を知りたい
先生、震災って地震の災害のことですよね?大きな地震による大きな災害は大震災と言うんですか?

防災アドバイザー
はい、その通りです。震災は地震によって起こる災害のことを指します。規模が大きく、甚大な被害をもたらすものは大震災と呼ばれます。

防災を知りたい
東日本大震災も大震災の一つですよね?

防災アドバイザー
そうです。東日本大震災は、2011年3月の東北地方太平洋沖地震によって引き起こされた大震災です。東北地方を中心に、とても大きな被害をもたらしました。
震災とは。
地震によって起こる災害のことを『震災』といいます。特に大きな地震によって起きた大規模な災害は『大震災』と呼びます。たとえば、2011年3月に起きた『東北地方太平洋沖地震』は『東日本大震災』という大きな震災を引き起こし、東日本の地域を中心に、とても大きな被害をもたらしました。
震災とは

震災とは、地震の揺れによりもたらされる様々な災害のことです。大地の激しい揺れによって、建物が壊れたり、地面が液状化して沈み込んだり、更には巨大な津波が押し寄せるなど、様々な被害が発生します。地震の規模が大きければ大きいほど、被害は広範囲に及び、甚大な「大震災」へと発展する可能性があります。私たちの暮らし、そして生命に大きな影響を及ぼす、大変恐ろしい災害です。
過去に発生した大震災の事例を振り返ってみましょう。記憶にも新しい二千十一年三月十一日に発生した東北地方太平洋沖地震は、東日本大震災を引き起こし、想像を絶するほどの被害をもたらしました。マグニチュード9.0という巨大地震は未曾有の揺れを発生させ、広範囲で建物が倒壊し、火災が発生しました。更に、地震に引き続いて発生した巨大な津波は、沿岸部を飲み込み、多くの人命と家屋を奪いました。この大震災は、地震と津波という二つの自然災害が重なり、被害が拡大した複合災害でもありました。人々の命だけでなく、ライフラインと呼ばれる電気、ガス、水道などの生活基盤も破壊され、被災地の人々は厳しい生活を強いられました。
東日本大震災では、福島第一原子力発電所の事故も発生し、放射性物質による汚染という深刻な問題も引き起こしました。この事故は、原子力発電所の安全対策の重要性を世界中に示すこととなりました。東日本大震災は、私たちに自然災害の恐ろしさと防災対策の大切さを改めて認識させる出来事となりました。過去の震災の経験と教訓を活かし、日頃から防災意識を高め、家庭や地域で災害への備えを万全にすることが、将来起こりうる震災から私たちの命と暮らしを守ることに繋がります。
| 項目 | 内容 |
|---|---|
| 震災とは | 地震の揺れによりもたらされる様々な災害のこと。建物倒壊、地盤液状化、津波など。 |
| 大震災の事例 | 2011年3月11日 東北地方太平洋沖地震(東日本大震災) マグニチュード9.0、建物倒壊、火災、津波、ライフライン寸断、原発事故 |
| 東日本大震災の特徴 | 地震と津波による複合災害。原発事故による放射性物質汚染。 |
| 教訓と対策 | 自然災害の恐ろしさと防災対策の大切さを認識。過去の経験と教訓を活かし、防災意識を高め、家庭や地域で災害への備えを万全にする。 |
日頃の備え

大きな地震はいつ起こるか分かりません。だからこそ、普段からの準備が大切です。地震が起きた時のことを考えて、家や職場では、家具をしっかりと固定したり、倒れないようにする対策をきちんと行いましょう。大きな揺れで家具が倒れてくると、怪我をしたり、逃げ道が塞がれてしまうことがあります。
また、非常時に持ち出すための袋を準備しておくことも大切です。数日間生活できるだけの食べ物や飲み水、明かりを灯す道具、情報を得るためのラジオ、怪我の手当てをするための救急用品など、最低限必要な物を準備しておきましょう。これらの物は、定期的に中身を確認し、古くなった物や足りない物を補充するようにしましょう。
さらに、家族や近所の住民と、どのように連絡を取り合うかを確認しておくことも重要です。地震が起きた後は、携帯電話が繋がりにくくなることも考えられます。そのような場合に備えて、災害用伝言ダイヤルや災害用伝言板の使い方を前もって確認しておきましょう。安否確認の方法を決めておくことで、いざという時に慌てずに済みます。
家具の固定方法としては、L字金具や突っ張り棒などを用いるのが効果的です。家具の裏側や壁にしっかりと固定することで、地震の揺れによる転倒を防ぎます。また、寝室には背の高い家具を置かない、就寝時には枕元にスリッパや懐中電灯を置いておくなど、小さな工夫で安全性を高めることができます。非常持ち出し袋の中身は、個々の状況に合わせて必要なものを揃えましょう。乳幼児がいる家庭ではミルクやおむつ、高齢者がいる家庭では常備薬なども必要です。
日頃から防災意識を高め、いざという時に落ち着いて行動できるように備えておくことが大切です。地域の防災訓練に参加したり、ハザードマップを確認したりするなど、地域全体で防災に取り組むことも重要です。
| カテゴリー | 対策 | 詳細 |
|---|---|---|
| 家具転倒防止 | 家具固定 | L字金具、突っ張り棒などを用いて家具を壁に固定する。寝室には背の高い家具を置かない。 |
| 就寝時対策 | 枕元にスリッパ、懐中電灯を置く。 | |
| 非常持ち出し袋 | 必需品 | 数日間生活できる食料、飲料水、照明、ラジオ、救急用品など |
| 個別対応 | 乳幼児:ミルク、おむつ、高齢者:常備薬など | |
| 安否確認 | 連絡手段確保 | 災害用伝言ダイヤル、災害用伝言板の使い方確認、家族・近隣住民との連絡方法確認 |
| 日頃からの備え | 防災意識向上 | 防災訓練参加、ハザードマップ確認 |
建物の耐震性

地震災害から命と財産を守るためには、建物の耐震性を確保することが大変重要です。家屋倒壊による圧死は、地震災害における死因の多くを占めています。建物の耐震性を高めることは、人命を守る上で最優先事項と言えるでしょう。
まず、既存の建物については、建築された年代によって耐震基準が異なります。古い基準で建てられた建物は、現在の基準に照らし合わせると耐震性が不足している可能性があります。特に、昭和56年以前に建てられた建物は、大地震で倒壊する危険性が高いとされています。そのため、専門家による耐震診断を受け、必要な補強工事を行うことが重要です。耐震診断では、建物の構造や地盤の状態などを詳しく調べ、耐震性能を評価します。その結果に基づき、壁の補強や基礎の強化などの対策を検討します。
一方、新築住宅の場合は、最新の耐震基準に適合しているか確認することが不可欠です。建築確認申請の際に、耐震基準への適合性が審査されますが、施主自身もきちんと理解しておくことが大切です。最新の耐震基準は、大地震でも倒壊しない強さと、繰り返しの余震にも耐えられる粘り強さを求めています。
また、自宅だけでなく、職場や学校、公共施設などの建物の耐震性についても関心を持つ必要があります。毎日過ごす場所の安全性を確認することは、自身の安全を守るだけでなく、地域全体の防災力の向上にもつながります。普段から避難経路や非常口を確認しておくことも重要です。
地域全体の防災力を高めるためには、住民同士が協力し、地域の建物の耐震化を進めることが大切です。行政による支援制度なども活用しながら、地域ぐるみで地震に強いまちづくりに取り組むことが重要です。
| 対策 | 対象 | 内容 |
|---|---|---|
| 耐震診断と補強工事 | 既存の建物(特に昭和56年以前) | 専門家による診断、壁の補強、基礎の強化 |
| 耐震基準適合確認 | 新築住宅 | 建築確認申請時の審査、施主による理解 |
| 建物の耐震性への関心、避難経路等の確認 | 自宅、職場、学校、公共施設 | 安全確認、地域防災力の向上 |
| 地域ぐるみの耐震化 | 地域全体 | 住民同士の協力、行政支援の活用 |
地域防災

地域防災は、私たち一人ひとりの積極的な参加と協力なくしては成り立ちません。災害から地域を守るためには、住民同士が顔の知り合いとなり、日頃から互いに助け合える関係を築くことが重要です。そして、その繋がりを基盤とした地域ぐるみの取り組みが、私たちの暮らしの安全を守ります。
まず、地域の防災訓練に積極的に参加しましょう。訓練を通して、災害発生時の避難場所や避難経路を確認しておくことはもちろん、近隣住民との協力体制を築く絶好の機会となります。災害はいつ起こるかわかりません。いざという時、隣近所で声を掛け合い、助け合うことで、被害を最小限に食い止めることができます。
また、地域の自主防災組織への加入も大変重要です。自主防災組織は、地域住民が主体となって防災活動を行う組織であり、地域の特性を踏まえた防災計画の策定や、定期的な訓練の実施など、地域防災の中核を担っています。組織に加入し、積極的に活動に参加することで、地域防災力の向上に大きく貢献できます。
行政による支援も重要ですが、地域防災の主役は地域住民です。行政任せにするのではなく、私たち自身が主体的に防災活動に取り組む意識を持つことが大切です。日頃から防災意識を高め、地域の特性に合わせた防災対策を講じることで、災害に強い、安全な地域を築き上げることができます。備えあれば憂いなし。皆で協力し、災害に強いまちづくりを目指しましょう。

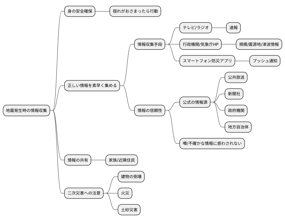
情報収集

大きな揺れを感じた時は、何よりもまず身の安全を確保することが大切です。揺れがおさまったら、正しい情報を素早く集めるように心がけましょう。情報を得るための手段はいくつかあります。例えば、テレビやラジオは、地震発生直後から速報を流し続けるため、貴重な情報源となります。また、行政機関や気象庁のホームページも重要な情報源です。地震の規模や震源地、津波の有無といった詳しい情報が掲載されます。さらに、スマートフォンの防災アプリも活用しましょう。あらかじめアプリをインストールし、位置情報や緊急速報メールの受信設定を済ませておけば、地震発生時にプッシュ通知でいち早く情報を受け取ることができます。
情報収集の際には、情報の信頼性にも注意を払う必要があります。災害時は、どうしても気持ちが混乱し、噂話や不確かな情報に惑わされがちです。いたずらに不安をあおるような情報や、真偽が定かでない情報に惑わされることなく、公式の情報源から発信される情報に基づいて行動することが大切です。信頼できる情報源としては、公共放送や新聞社、政府機関、地方自治体などがあります。これらの機関は、正確な情報を発信することに責任を負っているため、情報の信頼性が高いと言えるでしょう。
集めた情報は、家族や近隣の人たちと共有することも重要です。周りの人と情報を共有することで、より安全な行動をとることができます。また、二次災害の発生にも注意が必要です。地震発生後は、建物の倒壊や火災、土砂災害などの危険性が高まります。正しい情報を迅速に集め、状況を把握することで、二次災害から身を守り、適切な行動をとることができるのです。日頃から、様々な情報源を確認する習慣を身につけておくことが、いざという時に冷静な判断につながります。

心の準備

大きな地震などの災害は、私たちの心に大きな影を落とします。恐怖や不安、強い緊張を感じるのは当然のことで、誰しもが経験することです。しかし、いざという時に慌てふためいてしまうと、適切な行動をとることが難しくなります。だからこそ、普段から心の準備をしておくことが大切です。災害に対する心構えを持つことで、不安や緊張を和らげ、冷静さを保つことができるのです。
心の準備としてまず大切なのは、家族や友人と日頃から災害について話し合っておくことです。避難場所や連絡方法、非常時の持ち出し品などについて、具体的に話し合い、共通の認識を持つことで、いざという時の連携がスムーズになります。また、行政が主催する防災訓練に参加したり、専門機関の相談窓口を利用したりするのも良いでしょう。専門家のアドバイスを受けることで、不安や疑問を解消し、正しい知識を身につけることができます。
さらに、自分なりの気分転換の方法を見つけておくことも重要です。読書や音楽を聴く、軽い運動をする、好きな趣味に没頭するなど、自分に合った方法で心を落ち着かせ、緊張をほぐす習慣を身につけておきましょう。普段からリラックスできる時間を持つことで、ストレスをため込まず、心の健康を保つことができます。災害発生時はもちろんのこと、日頃から心の健康を維持することは、冷静な判断力と行動力を保つ上で非常に重要です。災害に負けない強い心を育むためにも、今日から心の準備を始めましょう。

