原子力緊急事態宣言:国民を守るための仕組み

防災を知りたい
『原子力緊急事態宣言』って、どんな時に出されるんですか?

防災アドバイザー
原子力発電所などで何か異常事態が発生し、放射性物質や放射線が外に漏れ出してしまった時、あるいは、法で決められた重大な事態が起こった時に出されます。

防災を知りたい
何か異常事態って、具体的にはどんなことですか?

防災アドバイザー
例えば、地震や津波で原子力発電所の設備が壊れて放射性物質が漏れ出すような場合や、想定外の事故で放射線が大量に放出されるような場合が考えられます。そうした国民の生命や健康に重大な影響を与えるような事態を防ぐために宣言が出されるのです。
原子力緊急事態宣言とは。
原子力災害に関係する言葉である「原子力緊急事態宣言」について説明します。これは、原子力災害対策特別措置法という法律の第15条に書かれている、原子力緊急事態になった時に、内閣総理大臣が出す緊急事態宣言のことです。では、原子力緊急事態とは何かというと、原子力発電所などの原子力施設から放射性物質や放射線が通常では考えられないほど施設の外に出てしまう、あるいは法律で決められた特別な出来事が起こった状態のことを指します。
宣言の発出

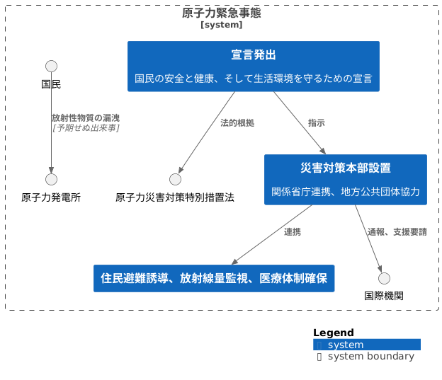
原子力緊急事態宣言は、国民の安全と健康、そして生活環境を守るための重要な仕組みです。予期せぬ出来事によって原子力発電所などから放射性物質が漏れ出し、人々の健康や環境に重大な影響を与える可能性がある場合、内閣総理大臣が宣言を発出します。これは、原子力災害対策特別措置法という法律に基づいた手続きです。この法律は、原子力災害から国民を守るための様々な対策を定めており、緊急事態宣言は、その中でも最も重大な措置と言えます。
宣言の発出は、厳格な基準に従って行われます。原子力施設から異常な量の放射性物質が放出された場合、または政令で定められた重大な事象が発生した場合にのみ、宣言が発出されます。例えば、原子炉の冷却機能が失われ、炉心が損傷するような深刻な事故が起きた場合などが該当します。このような事態においては、ただちに国民に危険を知らせ、適切な避難や防護措置を促す必要があります。
緊急事態宣言が発出されると、国は直ちに災害対策本部を設置し、関係省庁が連携して対応にあたります。地方公共団体とも緊密に協力しながら、住民の避難誘導、放射線量の監視、医療体制の確保など、迅速かつ的確な対策が実行されます。また、国際機関への通報や、他国からの支援要請なども行われます。緊急事態宣言は、事態の深刻さを国民に周知させるとともに、国全体で一致協力して災害に対応するための、重要な合図となるのです。

宣言の目的

原子力緊急事態宣言は、国民の安全を守り、災害による被害をできる限り少なくするために発令されます。ひとたび宣言が出されると、国は関係省庁や地方自治体、電力会社など、関係機関と協力して様々な対策を迅速に進めます。
まず何よりも優先されるのは、住民の安全な場所への避難です。原子力発電所から一定の範囲内に住む人々は、あらかじめ指定された避難場所や安全な地域へ速やかに移動する必要があります。国や地方自治体は、避難経路の確保や輸送手段の手配、避難場所での生活支援などを行います。
次に重要なのは、放射線量の測定と監視です。専門機関が放射線量を継続的に測定し、その結果を国民に分かりやすく公表します。また、食品や水道水などの安全性を確認し、汚染されたものがあれば適切な措置を講じます。
医療体制の整備も欠かせません。被爆した可能性のある人々に対して、迅速な医療処置を提供できるよう、医療機関の受け入れ態勢を強化します。また、放射線による健康への影響に関する情報を提供し、不安を抱える人々への相談窓口を設けます。
正確な情報を迅速に伝えることは、国民の不安を和らげ、適切な行動を促す上で非常に重要です。国は、テレビやラジオ、インターネットなど様々な媒体を通じて、緊急事態の状況や避難情報、放射線に関する知識などを分かりやすく伝えます。また、風評被害の発生を防ぐため、科学的根拠に基づいた正確な情報の発信に努めます。
原子力緊急事態宣言は、単なる形式的なものではありません。国がその持てる力を最大限に活用し、国民の生命と財産を守り抜くという強い決意を示すものです。国民一人ひとりが、宣言の意義を理解し、国や地方自治体の指示に従って行動することが、被害の軽減につながります。
| 対策 | 内容 |
|---|---|
| 住民避難 | 指定避難場所等への速やか避難。国や自治体による避難経路確保、輸送手段手配、避難場所での生活支援。 |
| 放射線測定・監視 | 専門機関による継続的測定と公表。食品・水道水等の安全確認と適切な措置。 |
| 医療体制整備 | 被爆の可能性ある人への迅速な医療処置。医療機関の受け入れ態勢強化。放射線健康影響情報の提供と相談窓口設置。 |
| 情報伝達 | TV、ラジオ、インターネット等で緊急事態状況、避難情報、放射線知識等を分かりやすく伝達。風評被害防止のための科学的根拠に基づいた正確な情報発信。 |
緊急事態の状況

原子力施設で起こる緊急事態とは、施設で何らかの異常事態が発生し、放射性物質が施設の外に漏れ出す、あるいは漏れ出す恐れのある状況のことを指します。これは、周辺の環境や人々の健康に重大な影響を及ぼす可能性があるため、迅速な対応が不可欠です。
原子力緊急事態は、様々な要因で発生する可能性があります。例えば、原子炉を冷やす機能が失われたり、放射性物質を閉じ込めている設備が壊れたりする場合が考えられます。また、地震や津波などの自然災害、あるいは人為的なミスによって引き起こされる場合もあります。これらの事態は規模や深刻度が様々であり、状況に応じて適切な対応をとる必要があります。
緊急事態発生時の対応として最も重要なのは、事態の発生をいち早く察知することです。原子力施設では、常に様々な機器を用いて厳重な監視が行われています。放射線量や温度、圧力など、様々なデータを常時監視することで、異常の兆候を早期に発見することができます。異常が検知された場合、直ちに関係機関に通報するとともに、施設内での対応手順が開始されます。
事態の拡大を防ぐためには、適切な措置を迅速に講じることが重要です。例えば、原子炉の冷却機能が失われた場合は、代替の冷却手段を用いて原子炉を冷却します。また、放射性物質の漏洩が確認された場合は、漏洩箇所を特定し、封じ込め作業を行います。さらに、周辺住民の安全を守るため、避難指示の発令や屋内退避の指示など、必要な措置がとられます。これらの措置は、事態の深刻度や周辺環境、気象条件などを考慮して決定されます。
原子力施設では、万一の事態に備えて、定期的に訓練が行われています。訓練では、様々な緊急事態のシナリオを想定し、関係機関との連携や情報伝達、対応手順などを確認します。これにより、実際の緊急事態発生時にも、冷静かつ迅速な対応が可能となります。また、訓練を通して得られた教訓は、今後の安全対策に活かされます。
| 項目 | 内容 |
|---|---|
| 原子力緊急事態の定義 | 原子力施設で何らかの異常事態が発生し、放射性物質が施設の外に漏れ出す、あるいは漏れ出す恐れのある状況。周辺環境や人々の健康に重大な影響を及ぼす可能性がある。 |
| 発生要因 |
|
| 緊急事態発生時の対応 |
|
| 対策と訓練 |
|
備えの重要性

原子力災害は、その発生時期や場所を予想することが非常に困難です。だからこそ、常日頃から災害に備えておくことが極めて重要となります。いつどこで発生するかわからないからこそ、普段から心構えと準備を怠らないようにしましょう。
各自治体では、住民の安全を守るため、様々な取り組みを行っています。例えば、災害発生時の避難経路の確認を促したり、非常持ち出し袋などの防災用品の準備を呼びかけたりしています。ハザードマップで自宅周辺の危険性を確認し、避難場所や経路を家族で話し合っておきましょう。また、懐中電灯、ラジオ、飲料水、食料、救急用品など、最低3日分の備えをしておきましょう。
さらに、国が発信する様々な情報に注意を払うことも大切です。緊急時にどのような行動をとるべきか、事前にしっかりと理解しておきましょう。原子力規制委員会や内閣府などが発信する情報を確認し、緊急時の行動について家族で話し合っておくことが重要です。また、災害に関する正しい知識を身につけておくことで、風評被害などによる混乱を防ぐことにもつながります。
原子力災害は、他の災害と同様に、一人ひとりの意識と行動によって被害を軽減できる災害です。普段から防災意識を高め、いざという時に落ち着いて行動できるように備えておくことが、私たち自身の安全を守ることに直接つながります。「備えあれば患いなし」です。
原子力災害は、決して他人事ではありません。自分や家族を守るためにも、私たち一人ひとりが防災の重要性を改めて認識し、日頃から備えを怠らないようにする必要があります。防災訓練への参加や、地域住民との協力体制の構築なども、日頃の備えとして有効です。
| 主体 | 行動 | 目的 |
|---|---|---|
| 個人/家族 | 避難経路の確認、防災用品の準備、ハザードマップの確認、家族での話し合い、国からの情報確認、正しい知識の習得、防災訓練参加、地域住民との協力 | 被害軽減、安全確保、混乱防止 |
| 各自治体 | 避難経路の確認促進、防災用品準備の呼びかけ | 住民の安全確保 |
| 国(原子力規制委員会、内閣府など) | 緊急時の行動に関する情報発信 | 住民の安全確保 |
関係機関の連携

原子力災害のような大きな事故が起こった際には、国や都道府県、市町村などの地方公共団体、そして原子力発電所を運営する事業者など、多くの機関が力を合わせて対応にあたることが必要不可欠です。それぞれの機関がどのような役割を担うのかを事前に明確にしておくことで、いざという時に誰に何を聞けばいいのか、誰がどのような行動をとるのかが分かり、混乱を防ぐことができます。
また、情報を速やかにそして正しく共有することも大切です。それぞれの機関がバラバラに情報を集めていては、全体像を把握するのに時間がかかってしまいます。共有された情報を基に、状況を的確に判断し、最も効果的な対策を迅速に実行に移すことができます。
関係機関同士の連携はもちろん重要ですが、忘れてはならないのが地域に住む人々との連携です。原子力発電所周辺の住民にとって、正確な情報の提供は安全を守る上で何よりも大切です。分かりやすく、誤解のない情報を住民に伝えることで、不必要な不安や混乱を避けることができます。また、避難が必要になった場合には、住民の安全を確保するため、関係機関と住民が協力して円滑な避難誘導を行うことが重要です。
原子力災害への対策は、関係機関だけが頑張れば良いというものではありません。地域住民一人ひとりの協力があって初めて、その効果を最大限に発揮できるのです。そのため、普段から関係機関と地域住民が顔の見える関係を築き、信頼関係を深めておくことが大切です。日頃から防災訓練や意見交換会などを実施し、非常時の行動を確認しておくことで、いざという時にスムーズな対応が可能になります。そうした平時からの備えが、原子力災害発生時の被害を最小限に抑えることにつながるのです。
| 主体 | 役割 | 連携の重要性 |
|---|---|---|
| 国、都道府県、市町村などの地方公共団体 原子力発電所を運営する事業者 |
事故対応、情報収集と共有、避難誘導など | 役割分担の明確化、迅速で正確な情報共有、効果的な対策の実行 |
| 地域住民 | 正確な情報の理解、円滑な避難行動への協力 | 分かりやすい情報提供による不安や混乱の回避、避難時の協力 |
| 関係機関と地域住民 | 相互の信頼関係構築、防災訓練や意見交換会への参加 | 平時からの連携強化、スムーズな対応、被害の最小化 |
