通り魔から身を守る方法

通り魔から身を守る方法

防災を知りたい

先生、「通り魔」って災害と防災に関係あるんですか?災害って地震とか台風のことだと思っていました。

防災アドバイザー

いい質問だね。確かに災害というと自然災害を思い浮かべがちだけど、人為的な災害もあるんだよ。通り魔による事件も、人為的な災害の一つと考えられるんだ。防災は、自然災害だけでなく、人為的な災害から自分の身を守ることも含まれているんだよ。

防災を知りたい

なるほど。通り魔も災害の一つなんですね。じゃあ、通り魔から身を守るための対策も防災になるんですか?

防災アドバイザー

その通り!日頃から周囲に気を配ったり、危険を感じたらすぐに逃げるなど、通り魔に遭わないように心がけることも立派な防災対策なんだよ。危険な場所を避けて安全な場所に避難することも、広い意味での避難と言えるね。

通り魔とは。

災害と防災に関係する言葉として『通り魔』があります。通り魔とは、はっきりとした理由もなく、たまたまそこを通った誰彼構わずに、殺したり傷つけたりする人のことです。このような犯罪を防ぐため、2008年12月に銃刀法が改めて定められました。この法律では、人を殺傷する力の強いダガーナイフのような、刃渡りが5.5センチメートル以上の両刃の刃物を持つことを禁じています。また、鉄砲や刀剣などを持つことができる人の範囲についても、より厳しいルールが作られました。通り魔による事件は、いつどこで起こるか予測できません。そのため、常に気を付けておくことが重要です。道を歩いているときに、イヤホンで音楽を聴いたり、携帯電話をいじったりしていると、周りの異変に気付かず、逃げるのが遅れてしまうことがあります。自分の身を守るように心がけることも大切です。

通り魔とは

通り魔とは

「通り魔」とは、特定の相手を狙うのではなく、偶然その場に居合わせた人々に危害を加える者のことです。通りすがりの人を無差別に襲うことから、この呼び名が付きました。誰にでも被害が及ぶ可能性があり、まさに「明日は我が身」という恐怖が社会に広がります。通り魔の犯行は、計画性のない衝動的なものが多く、そのため、いつ、どこで、誰が巻き込まれるのか全く予測できません。この予測不可能性こそが、通り魔事件の恐ろしさを際立たせています。

通り魔の動機は複雑で、一概に断定することはできません。社会に対する不満や怒り、個人的な鬱憤を晴らすために、他者に危害を加えることで憂さ晴らしをしようとする場合もあります。また、精神的な病を抱えていたり、強いストレスを抱えていたりする場合も少なくありません。現実と妄想の区別がつかなくなっていたり、幻覚や幻聴に悩まされていたりするケースもあり、その背景には様々な要因が絡み合っています。

通り魔事件は、私たちの日常生活に大きな不安をもたらし、社会全体の安全を脅かす深刻な問題です。このような悲惨な事件を未然に防ぐためには、社会全体で対策を講じる必要があります。警察によるパトロールの強化や防犯カメラの設置といった対策はもちろん重要ですが、私たち一人ひとりが、日頃から防犯意識を高め、危険を察知する能力を養うことも大切です。周囲の状況に気を配り、不審な人物や物を見かけた際は、すぐに警察に通報する、人通りの少ない道や暗い夜道は避ける、防犯ブザーを携帯するなど、一人ひとりができる対策を積極的に行うことで、被害を最小限に抑えることができるはずです。また、精神的な問題を抱えている人への支援体制の強化も、通り魔事件の発生率を下げる上で重要な取り組みと言えるでしょう。

項目 内容
定義 特定の相手を狙わず、偶然その場に居合わせた人々に危害を加える者
特徴 無差別性、予測不可能性
動機 社会への不満、個人的な鬱憤、精神的な病、強いストレス、現実と妄想の区別がつかない、幻覚や幻聴など
対策
  • 社会全体:警察によるパトロールの強化、防犯カメラの設置
  • 個人:防犯意識の向上、危険察知能力の養成、周囲への注意、不審者・物の通報、危険な場所の回避、防犯ブザー携帯
  • その他:精神的な問題を抱える人への支援体制強化

法律による対策

法律による対策

通り魔などの凶悪犯罪から国民を守るため、国は法律による対策を強化しています。凶器となる可能性のある物の所持を制限することで、犯罪の発生を抑止しようという狙いです。

2008年12月には、銃砲刀剣類所持等取締法、いわゆる銃刀法が改正されました。この改正では、殺傷能力の高い特定の刃物の所持が禁止されました。具体的には、刃渡りが5.5センチメートルを超える両刃の刃物が対象となり、正当な理由なく所持することが法律で禁じられました。これは、凶器として使われやすい刃物を規制することで、凶悪犯罪を未然に防ぐ目的があります。

また、銃刀法では、鉄砲や刀剣類を所持するには、都道府県公安委員会の許可が必要となります。改正後の銃刀法では、この許可基準がより厳格化されました。許可申請者の身元調査や、鉄砲刀剣類の使用目的の確認などがより厳密に行われるようになりました。これにより、銃砲刀剣類が悪用されるリスクを低減させる効果が期待されています。

さらに、銃刀法以外にも、犯罪被害者等基本法といった法律が、犯罪被害者の保護や支援に重要な役割を果たしています。この法律は、犯罪被害者とその家族に対する支援体制の整備や、犯罪被害者の権利の保護などを定めています。国や地方公共団体は、この法律に基づき、犯罪被害者支援センターの設置や相談窓口の開設など、様々な支援策を実施しています。

これらの法律による対策は、凶悪犯罪の抑止に一定の効果があるとされています。しかし、法律だけで犯罪を根絶することは不可能です。犯罪のない安全な社会を実現するためには、地域社会全体で防犯意識を高め、犯罪を許さない雰囲気を作り出すことが大切です。一人ひとりが日頃から防犯対策を心掛け、地域ぐるみで協力していくことが、犯罪を抑止し、安全な暮らしを守ることに繋がります。

法律名 概要 目的
銃砲刀剣類所持等取締法(銃刀法)
  • 刃渡り5.5cmを超える両刃の刃物の所持禁止
  • 鉄砲・刀剣類の所持許可基準の厳格化(身元調査、使用目的確認など)
凶悪犯罪の未然防止、銃砲刀剣類の悪用リスク低減
犯罪被害者等基本法 犯罪被害者とその家族に対する支援体制の整備、権利保護(支援センター設置、相談窓口開設など) 犯罪被害者の保護と支援

日頃の心構え

日頃の心構え

日頃から、思わぬ出来事に巻き込まれるかもしれないという意識を持つことは大切です。 私たちが生活する中で、いつどこで危険が潜んでいるか、完全に予測することはできません。通り魔のような事件は、突然、私たちの日常を脅かす存在です。だからこそ、常に周囲に気を配り、「もしかしたら」という意識で生活することが自分の身を守る上で重要になります。

具体的には、周囲の音や人の動きに注意を払う習慣を身につけましょう。周りの音が聞こえないほど大きな音で音楽を聴いたり、画面に集中して携帯電話を操作したりしていると、周囲の異変に気づくのが遅れてしまいます。不審な人物を見かけたり、いつもと違う音に気づいたりしたとき、早期に危険を察知できれば、身の安全を確保するための行動を素早く取ることができます。例えば、すぐにその場を離れたり、助けを求めたりするなど、状況に応じて適切な行動をとることが大切です。

また、一人で歩く際には、できるだけ人通りの多い明るい道を通り、周囲の様子を常に確認しながら歩くようにしましょう。建物の陰や死角になる場所には注意が必要です。防犯ブザーなどの護身用具を携帯し、使い方を練習しておくことも有効な手段です。いざという時に使えるようにしておきましょう。

犯罪に巻き込まれないためには、自分の身は自分で守るという意識を持つことが何よりも大切です。日頃から周囲に気を配り、危険を察知する能力を養うことで、安全な暮らしを実現できるはずです。

ポイント 具体的な対策
日頃から危険を予測する意識を持つ 周囲に気を配り「もしかしたら」という意識で生活する
周囲の音や人の動きに注意 – 大きな音で音楽を聴かない
– 携帯電話の操作に集中しすぎない
早期に危険を察知する – 不審な人物に気づく
– 異常な音に気づく
状況に応じた適切な行動 – その場を離れる
– 助けを求める
一人で歩く際の注意点 – 人通りの多い明るい道を選ぶ
– 周囲の様子を確認する
– 建物の陰や死角に注意する
防犯対策 – 護身用具を携帯する
– 護身用具の使い方を練習する
自分の身は自分で守る 危険を察知する能力を養う

危険な場所を避ける

危険な場所を避ける

安全な暮らしを送るためには、危険な場所を避けることが重要です。危険な場所とは、具体的にどのような場所でしょうか。まず挙げられるのは、人通りの少ない場所です。人気のない通りや公園などは、犯罪者が身を隠しやすい環境です。また、見通しの悪い道も危険です。高い建物が密集している場所や、曲がりくねった道などは、周囲の状況を把握しにくいため、犯罪の標的になりやすい場所です。このような場所には、なるべく近づかないようにしましょう。

安全な道を歩くためには、明るい場所や人通りの多い道を選ぶことが大切です。街灯が整備されている道や、商店などが立ち並んでいる道は、周囲が見渡しやすく、助けを求めやすいという利点があります。また、人通りが多い場所は、犯罪者が犯行に及ぶのをためらう効果も期待できます。どうしても人通りの少ない場所や見通しの悪い道を歩かなければならない場合は、周囲に注意を払い、速やかにその場を離れるようにしましょう。

夜間の一人歩きは、特に危険です。周囲が暗く、人通りも少ない夜間は、犯罪の発生率が高くなります。どうしても夜間に外出する必要がある場合は、複数人で行動するか、信頼できる人に同行してもらうようにしましょう。やむを得ず一人で外出する場合は、明るい道を通り、防犯ブザーや携帯電話をすぐに使えるように準備しておきましょう。防犯ブザーの音は、周囲に助けを求めるだけでなく、犯罪者を威嚇する効果もあります。携帯電話は、緊急時に連絡を取るための重要な手段です。また、位置情報機能を利用することで、自分の現在地を把握することもできます。防犯グッズは、いざという時に役立つだけでなく、犯罪を思いとどまらせる効果も期待できます。

自分の身の安全を守るためには、日頃から周囲の環境に気を配り、適切な行動をとることが重要です。危険な場所を認識し、避けるように心がけることで、犯罪に巻き込まれるリスクを減らすことができます。また、防犯グッズを有効活用し、緊急時の対応を事前に考えておくことも大切です。

危険な場所 安全な場所 夜間の注意点
人通りの少ない場所
人気のない通りや公園
見通しの悪い道
高い建物が密集している場所
曲がりくねった道
明るい場所
人通りの多い道
街灯が整備されている道
商店などが立ち並んでいる道
複数人で行動
信頼できる人に同行
明るい道を歩く
防犯ブザーや携帯電話を準備

助けを求める

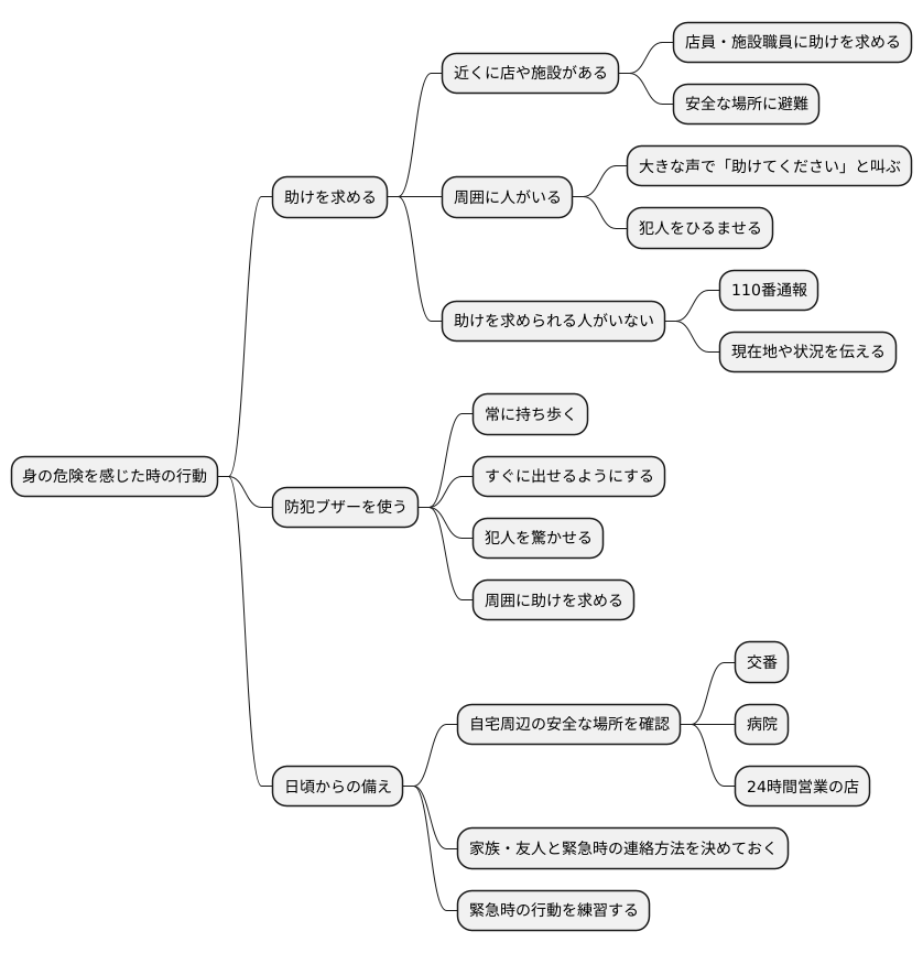
助けを求める

もしも怪しい人を見かけたり、身の危険を感じたりしたときは、ためらわずに助けを求めましょう。何よりも大切なのは、自分の命を守ることです。助けを求める方法は、周りの状況によって様々です。

近くに店や施設があれば、すぐに駆け込みましょう。店員や施設職員に助けを求めれば、安全な場所に避難させてくれるでしょう。また、周りの人に助けを求めるのも良い方法です。「助けてください!」と大きな声で叫び、危険な状況を知らせましょう。はっきりと大きな声で助けを求めることは、犯人をひるませる効果もあります。近くに助けを求められる人がいない場合は、すぐに警察に通報しましょう。携帯電話があれば110番に電話をかけ、現在地や状況を伝えましょう。

防犯ブザーは、緊急時に有効な道具です。常に持ち歩き、すぐに使えるようにしておきましょう。防犯ブザーの音は、犯人を驚かせるだけでなく、周囲に助けを求める信号にもなります。防犯ブザーは、小さくて持ち運びやすく、比較的安価で入手できるので、ぜひ用意しておきましょう。

日頃から、いざという時の行動を考えておくことが大切です。自宅周辺の安全な場所(交番、病院、24時間営業の店など)を確認しておきましょう。また、家族や友人と緊急時の連絡方法を決めておくのも良いでしょう。定期的に、緊急時の行動を頭の中で練習しておけば、実際に危険な状況に陥った時でも、落ち着いて行動できるはずです。

助けを求める