いかのおすしで安全確保

防災を知りたい
先生、『いかのおすし』って、災害の時に役に立つんですか?

防災アドバイザー
いい質問だね。『いかのおすし』は、知らない人に声をかけられたり、連れて行かれそうになったりする危険から身を守るための合言葉だよ。災害とは直接関係がないけれど、災害が起こった後は、混乱に乗じてそういう危険が増えることもあるから、知っておくと役に立つかもしれないね。

防災を知りたい
なるほど。災害の時は、いつもと違うことが起こるから、気をつけないといけないんですね。

防災アドバイザー
その通り。災害時は、避難場所などで知らない人と一緒になることもあるだろうし、助けを求めるふりをして近づいてくる悪い人もいるかもしれない。だから、『いかのおすし』を思い出して、自分の身を守ることを忘れちゃいけないよ。
いかのおすしとは。
子どもたちが犯罪に巻き込まれないように、警察が作った合言葉「いかのおすし」について説明します。「いかのおすし」は、それぞれの言葉に大切な意味が込められています。「い」は知らない人に付いていかない、「か」は知らない人の車に乗っていかない、「お」は大きな声で助けを求める、「す」はすぐに逃げる、「し」は何があったらすぐに周りの大人に知らせる、という意味です。この合言葉は全国で使われており、子どもたちに犯罪から身を守るための約束事として、「いかのおすし」を覚えておくように教えることが大切です。
標語の意味

子どもたちが犯罪の被害に遭わないように、警視庁が考え出した『いかのおすし』という標語があります。これは、子どもにも覚えやすく、危険な目に遭った時の行動を分かりやすく示したものです。それぞれの言葉に、身の安全を守るための大切な意味が込められています。
まず、『い』は『知らない人に付いていかない』という意味です。知らない人に声をかけられても、どんなに優しくても、ついて行ってはいけません。お菓子やおもちゃで釣ろうとしてくる大人もいるので、注意が必要です。次に、『か』は『他人の車に乗らない』という意味です。知らない人の車に誘われても、絶対に乗り込んではいけません。道に迷った時でも、助けを求める時は、お店の人や近くの大人に頼るようにしましょう。
『お』は『大声で助けを求める』という意味です。危険な目に遭ったら、大きな声で「助けて!」と叫びましょう。周りの人に異変を知らせ、助けを求めることが大切です。叫ぶことで、犯人を威嚇する効果も期待できます。『す』は『すぐに逃げる』という意味です。危険だと感じたら、すぐにその場から逃げましょう。安全な場所に逃げることで、被害を最小限に抑えることができます。近くの大人に助けを求めたり、お店や交番に駆け込むのも良いでしょう。
最後に、『し』は『何かあったらすぐに知らせる』という意味です。何か怖いことや変だなと思ったことがあったら、すぐに親や先生、警察などに知らせましょう。一人で抱え込まずに、信頼できる大人に相談することが大切です。『いかのおすし』の五つの行動を覚えておくことで、危険から身を守り、安全に過ごすことができます。日頃から、この標語を意識して行動するように心がけましょう。
| いかのおすし | 意味 |
|---|---|
| い | 知らない人に付いていかない |
| か | 他人の車に乗らない |
| お | 大声で助けを求める |
| す | すぐに逃げる |
| し | 何かあったらすぐに知らせる |
知らない人に注意

見知らぬ人による子どもの連れ去り事件は、残念ながら後を絶ちません。こうした痛ましい事件から子どもたちを守るために、家庭では日頃から「いかのおすし」といった防犯標語を教え込むことが大切です。「いかのおすし」の最初の二文字、「いか」は「行かない」、そして「の」は「乗らない」を意味し、見知らぬ人に対する注意を促しています。
子どもたちは、純粋で好奇心旺盛な反面、大人の言葉巧みな誘いに騙されやすいという側面も持っています。見知らぬ人に「お菓子をあげる」「ゲームを一緒にやろう」「迷子になったから家まで送ってほしい」などと優しく声をかけられた場合、子どもたちは警戒心を解き、誘いに乗ってしまう危険性があります。たとえどんなに魅力的な誘いを受けたとしても、見知らぬ人には絶対についていかない、車に乗らないという強い意志を子どもたちに植え付けることが重要です。
また、誘拐犯は必ずしも怪しい風体をしているとは限りません。一見親切そうなおじさん、おばさん、あるいは若者である場合もあります。だからこそ、どんな人であっても、見知らぬ人について行ってはいけないと子どもたちに繰り返し教え込む必要があります。防犯標語を単に暗記させるだけでなく、具体的な状況を想定したロールプレイングなどを通して、危険を察知し、適切な行動をとる訓練をすることも有効です。
家庭だけでなく、地域社会全体で子どもたちの安全を見守る環境づくりも重要です。子どもたちが助けを求めやすい雰囲気を作り、地域ぐるみで防犯意識を高めることで、子どもたちを犯罪から守ることに繋がります。
| 標語 | 意味 | 目的 |
|---|---|---|
| いか | 行かない | 知らない人に付いていかない |
| の | 乗らない | 知らない人の車に乗らない |
| お | 大声で叫ぶ | 助けを求める |
| す | すぐ逃げる | 危険な状況から逃れる |
| し | 知らせる | 大人に危険を知らせる |
助けを求める勇気

災害時、自分や周りの人が危険にさらされた時、助けを求めることは生き残るためにとても大切です。しかし、いざという時、恐怖や恥ずかしさから声が出なくなってしまうこともあります。「助けを求める勇気」とは、まさにこのような状況で、自分の命を守るために声を上げる強さのことです。
「お」は「大声で助けを求める」ことを表しています。大きな声は遠くまで届き、周りの人に異変を知らせます。家の中にいる時、地震で家具の下敷きになったとします。この時、小さな声では家族に気づいてもらえないかもしれません。しかし、「助けて!」と大きな声で叫べば、家族が異変に気づき、助けに来てくれる可能性が高まります。また、屋外で災害に巻き込まれた場合も同様です。周りに人がいるのに、恥ずかしがって小さな声で助けを求めても、誰にも気づかれないかもしれません。大声で助けを求めることで、より多くの人に状況を伝え、救助してもらえる可能性を高めることができます。
子どもたちは、特に恐怖を感じやすいので、いざという時に声が出せないことがあります。そのため、日頃から「助けて!」と叫ぶ練習をしておくことが重要です。家族と防災訓練を行う際、家具の下敷きになった状況を想定し、大声で助けを求める練習を取り入れてみましょう。また、学校でも避難訓練の一環として、助けを求める練習を取り入れることが望ましいです。繰り返し練習することで、いざという時に体が自然と反応し、勇気を出して声を上げることができるようになります。
助けを求めることは決して恥ずかしいことではありません。自分の命を守るための、大切な行動です。日頃から「助けを求める勇気」の大切さを意識し、いざという時に備えましょう。助けを求める練習は、子どもたちだけでなく、大人にとっても重要です。家族みんなで練習し、災害から身を守る術を身につけていきましょう。
| キーワード | 説明 | 例 |
|---|---|---|
| 大声で助けを求める | 大きな声は遠くまで届き、周りの人に異変を知らせる。 | 地震で家具の下敷きになった時、大声で「助けて!」と叫ぶ。 |
| 助けを求める練習の重要性 | 恐怖で声が出なくなるのを防ぐため、日頃から練習しておく。 | 家族と防災訓練を行う際、家具の下敷きになった状況を想定し、大声で助けを求める練習をする。学校でも避難訓練の一環として練習する。 |
| 助けを求めることは恥ずかしくない | 自分の命を守るための大切な行動。 | 子供だけでなく大人も練習し、災害から身を守る術を身につける。 |
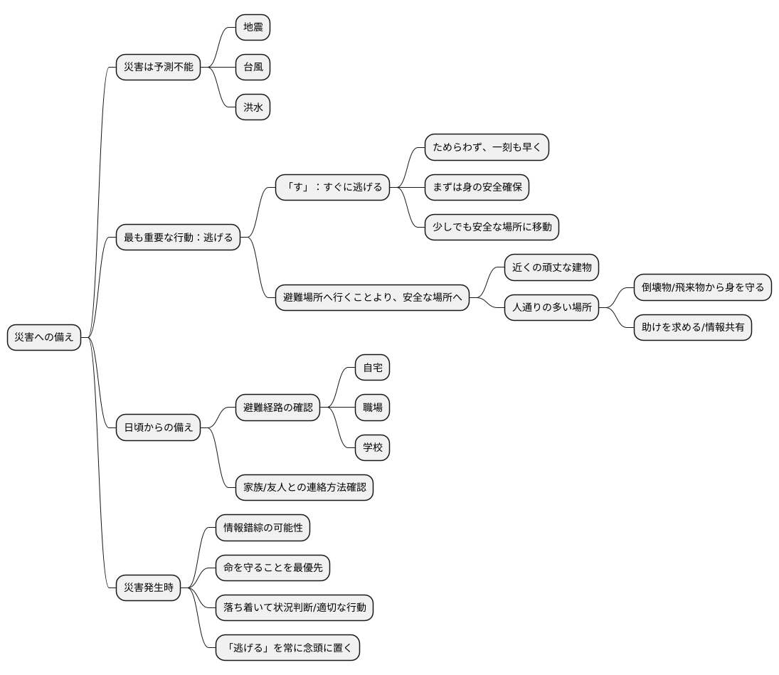
逃げることの大切さ

災害は、いつどこで起こるか予測できません。地震、台風、洪水など、私たちの暮らしを脅かす危険は常に潜んでいます。こうした災害から身を守る上で、最も大切な行動の一つが「逃げる」ことです。
「す」の一文字は、「すぐに逃げる」ことの重要性を端的に表しています。危険を察知したら、ためらうことなく、一刻も早くその場を離れましょう。ためらいは命取りになる可能性があります。避難場所へ行くことよりも、まずは身の安全を確保するために、少しでも安全な場所に移動することが重要です。
近くの頑丈な建物や、人通りの多い場所へ逃げ込むのも良いでしょう。建物内であれば、倒壊物や飛来物から身を守ることができます。人通りの多い場所であれば、助けを求めたり、情報を共有したりすることが可能です。
日頃から、避難経路を確認しておくことも大切です。自宅や職場、学校など、普段過ごす場所から、安全な場所までの経路を把握しておきましょう。また、家族や友人との連絡方法も確認しておくことで、緊急時にスムーズな行動がとれます。
災害発生時には、様々な情報が錯綜することがあります。しかし、どのような状況においても、自分の命を守ることを最優先に考えましょう。落ち着いて状況を判断し、適切な行動をとることが重要です。そして、「逃げる」という選択肢を常に念頭に置いておくことが、災害から生き延びるために必要不可欠なのです。

知らせることの重要性

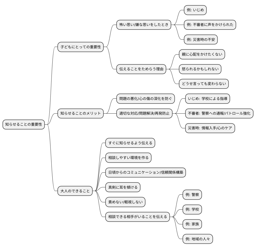
災害時だけでなく、日常生活の中でも『知らせる』ということは非常に大切です。『知らせる』ということは、自分を守るための第一歩と言えるでしょう。今回の記事では、特に子どもたちが身の回りで起きた出来事を知らせることの重要性について考えてみましょう。
子どもたちは、怖い思いや嫌な思いをしたとき、誰にも言わずに一人で抱え込んでしまうことがあります。例えば、学校でいじめられたり、知らない人に声をかけられたり、あるいは災害時に不安な思いをしたりしたときなどです。子どもたちは、様々な理由から、これらの出来事を大人に伝えることをためらってしまうのです。親に心配をかけたくない、怒られるかもしれない、どうせ言っても何も変わらない、などと考えてしまうのかもしれません。
しかし、どんなに小さなことでも、起きた出来事を誰かに伝えることは非常に重要です。子どもが一人で問題を抱え込んでいると、事態が悪化したり、心の傷が深くなってしまう可能性があります。大人に知らせることで、適切な対応を取ってもらい、問題の解決や再発防止につなげることができます。いじめであれば、学校が加害者への指導を行い、いじめを止めさせることができます。不審者に声をかけられた場合は、警察に通報することで、地域のパトロールを強化してもらうことができます。災害時には、避難場所や必要な物資の情報を得たり、心のケアを受けたりすることができます。
そのため、保護者や周りの大人は、子どもたちに『何かあったらすぐに知らせる』ということを繰り返し伝え、相談しやすい環境を作る必要があります。日頃から子どもとしっかりコミュニケーションを取り、信頼関係を築くことが大切です。そして、子どもが何かを伝えようとしたときは、真剣に耳を傾け、決して責めたり、軽視したりしないようにしましょう。相談できる相手がいることを知っておくだけでも、子どもたちの心の支えになります。警察や学校、家族、地域の人々など、いざという時に頼れる大人がいることを教え、安心して助けを求められるように導いてあげましょう。

家庭での教え方

災害から身を守るためには、家庭での日ごろの備えと教えが大切です。小さなお子さんを持つ家庭では、「いかのおすし」という標語を使って、災害時の行動を教えることが効果的です。「いかのおすし」は、「いかない(行かない)」「かえる(帰る)」「おしえる(知らせる)」「はなれる(離れる)」「すねる(救助を待つ)」の頭文字をとったもので、それぞれの言葉が具体的な行動を表しています。
まず、「いかない(行かない)」とは、危険な場所に近づかないということです。例えば、川や海が増水している場合は、遊びに行かないように教えましょう。次に、「かえる(帰る)」とは、安全な場所に避難することです。学校や公園にいるときに地震が起きたら、すぐに家に帰るか、指定された避難場所に移動するように教えましょう。そして、「おしえる(知らせる)」とは、周りの大人に危険を知らせることです。何か異変に気づいたら、すぐに先生や親に伝えるように教えましょう。また、「はなれる(離れる)」とは、危険な場所から遠ざかることです。火事の現場や倒壊の危険性がある建物などには近づかないように教えましょう。最後に、「すねる(救助を待つ)」とは、助けが来るまで安全な場所で待つことです。パニックにならず、落ち着いて救助を待つように教えましょう。
「いかのおすし」を教える際には、ただ言葉を暗記させるだけでなく、なぜそのような行動をとる必要があるのかを丁寧に説明することが重要です。具体的な場面を想定したごっこ遊びなどを通して、楽しみながら実践的な対処法を身につけさせましょう。また、日頃から親子で会話をする習慣をつけ、子どもが不安な気持ちや疑問を気軽に話せるような信頼関係を築くことも大切です。子どもが危険な目に遭わないよう、家庭での教育が重要な役割を果たします。そして、定期的に家族で避難訓練を行い、災害発生時の行動を確認しておくことも重要です。いざという時に落ち着いて行動できるよう、日ごろから備えを怠らないようにしましょう。
| 標語 | 意味 | 具体的な行動 |
|---|---|---|
| い(いかない) | 行かない | 危険な場所に近づかない(例:増水した川や海で遊ばない) |
| か(かえる) | 帰る | 安全な場所に避難する(例:地震発生時は家に帰る、または指定の避難場所へ) |
| お(おしえる) | 知らせる | 周りの大人に危険を知らせる(例:異変に気づいたら先生や親に伝える) |
| す(はなれる) | 離れる | 危険な場所から遠ざかる(例:火災現場、倒壊の危険性がある建物に近づかない) |
| し(すねる) | 救助を待つ | 安全な場所で助けが来るまで待つ(例:パニックにならず落ち着いて救助を待つ) |
