災害対応の要、ICSとは?

防災を知りたい
先生、『ICS』って聞いたことがないのですが、どんなものですか?

防災アドバイザー
『ICS』は、大きな災害が起こったときに、色々な組織がうまく協力して対応するための仕組みだよ。それぞれがバラバラに動くのではなく、指揮系統をまとめて連携することで、混乱を防ぎ、より効率的に対応できるようになるんだ。

防災を知りたい
なるほど。組織同士が連携する仕組みなんですね。具体的にはどのようなものなのでしょうか?

防災アドバイザー
例えば、災害現場に消防隊、警察、自衛隊、ボランティア団体などが集まった時、それぞれが別々に活動するのではなく、『ICS』に基づいて一つの組織のように役割分担し、協力して活動するんだ。責任や権限を明確にすることで、スムーズな情報共有や意思決定ができるようになるんだよ。
ICSとは。
災害が起きた時、さまざまな組織や機関がうまく連携して対応できるようにするための仕組みについて説明します。この仕組みは『ICS』と呼ばれ、もともとはアメリカやヨーロッパで作られた危機管理の方法です。
組織の連携

災害は、その発生時期や場所、規模を予測することが非常に困難です。だからこそ、不意の事態に備え、素早く的確な対応ができる準備を整えておくことが大切です。特に大規模な災害時には、複数の組織が協力して対応にあたる必要があり、情報伝達や指揮命令系統の混乱は、取り返しのつかない大きな失敗に繋がる恐れがあります。
このような事態を避けるため、組織を横断した協力体制を円滑に築くための仕組みとして、近年注目を集めているのが事件指揮本部方式です。これは、アメリカ合衆国をはじめとする欧米諸国で発展した危機管理の手法で、災害発生時に様々な組織が効率的に連携し、活動するための枠組みを提供します。
具体的には、共通の用語を使うこと、責任分担を明確にすること、手順を標準化することによって、組織間の障壁を取り払い、迅速かつ効果的な対応を可能にします。例えば、共通の用語を用いることで、異なる組織間でも誤解なく情報を共有できます。また、誰が何の責任を負うかを明確にすることで、責任の所在があいまいになることを防ぎ、迅速な意思決定を促します。さらに、手順を標準化することで、混乱を最小限に抑え、効率的な活動を実現します。
災害対応においては、限られた資源と時間の中で最大限の効果を上げる必要があります。事件指揮本部方式は、組織間の連携を強化し、迅速かつ効果的な災害対応を実現するための、有効な手段の一つと言えるでしょう。平時からの訓練や関係機関との連携強化を通じて、この仕組みを有効に活用し、災害に強い地域社会を築くことが重要です。
| 課題 | 解決策 | 具体的な方法 | 効果 |
|---|---|---|---|
| 災害発生時の情報伝達や指揮命令系統の混乱 | 事件指揮本部方式の導入 | 共通の用語を使う、責任分担を明確にする、手順を標準化すること | 組織間の障壁を取り払い、迅速かつ効果的な対応を可能にする |
| 組織間の連携不足 | 組織を横断した協力体制 | 共通の用語、明確な責任分担、標準化された手順 | 誤解のない情報共有、迅速な意思決定、効率的な活動 |
| 限られた資源と時間 | 効率的な災害対応 | 平時からの訓練、関係機関との連携強化 | 災害に強い地域社会の構築 |
指揮命令系統の明確化

災害発生時は、刻一刻と変化する状況と大量の情報に混乱が生じやすく、迅速かつ的確な対応が求められます。このような状況下で、組織の指揮命令系統が不明確だと、責任の所在があいまいになり、指示が錯綜し、対応の遅延につながる危険があります。混乱を避けるためには、誰が何をすべきか、誰に報告を上げるべきかを明確にする必要があります。
災害対応における指揮命令系統の明確化は、迅速で効果的な災害対応を成功させるための重要な要素です。この点で、インシデント・コマンド・システム(ICS)は有効な手段となります。ICSの大きな特徴の一つは、明確な指揮命令系統の確立です。ICSでは、階層構造に基づいた組織体制を構築し、それぞれの役割と責任を明確に定義します。誰が指示を出し、誰がそれを実行するのか、誰が最終責任を負うのかを明確にすることで、現場の混乱を抑制し、効率的な活動を実現します。
また、ICSでは情報の一元管理を行います。災害現場からは、様々な情報が寄せられます。これらの情報を整理し、正確な全体像を把握することで、適切な判断と指示が可能になります。情報の一元管理は、的確な状況把握と効率的な資源配分にもつながります。指揮命令系統が一本化され、情報の流れが明確になることで、迅速な意思決定と的確な指示を下すことができます。さらに、適切な情報伝達は、関係機関との連携強化にも役立ち、全体として、よりスムーズで効果的な災害対応を実現することができます。

柔軟な対応力

災害は、規模も種類も実に様々です。小さな火災から、広範囲に甚大な被害をもたらす地震、そして目に見えない脅威である新型感染症の流行まで、その性質は大きく異なります。このような多様な災害に効果的に対応するには、状況に合わせて臨機応変に対応できる柔軟な体制が不可欠です。まさに、この柔軟性が災害対応における重要な鍵となります。
災害対応の枠組みであるICS(インシデント・コマンド・システム)は、あらゆる種類の災害に対応できる柔軟性を備えています。小さな災害の場合には小規模な組織で対応し、大規模災害時には組織を拡大することで、必要以上に人や物資を投入することなく、状況に最適な体制を素早く構築できます。まるで伸縮自在なゴムのように、必要に応じて体制を柔軟に変えられるのです。
また、ICSは予め定められた手順に従って活動するため、災害対応の担当者が交代した場合でも、スムーズに業務を引き継ぐことができます。これは、混乱を招きやすい災害現場において、非常に重要な要素です。引継ぎが滞りなく行われることで、対応の遅れや情報の欠落を防ぎ、効率的かつ効果的な災害対応を実現できます。
災害対応は、長期にわたる場合も少なくありません。地震や台風などの自然災害はもちろんのこと、感染症の流行のように、長期的な対応が必要となるケースもあります。ICSは、持続可能な体制を維持するための枠組みを提供しており、交代要員への引継ぎを含め、長期間にわたる災害対応をしっかりと支えます。疲弊しやすい現場の負担を軽減し、息の長い活動を可能にするのです。まさに、災害という嵐の中で、人々を守る灯台のような役割を果たすと言えるでしょう。
| 災害の性質 | 災害対応の課題 | ICSの利点 |
|---|---|---|
| 規模・種類共に多様 (小規模火災~大規模地震・感染症流行) |
状況に合わせた柔軟な対応が必要 | 規模に応じた組織構築が可能 (小規模災害:小規模組織、大規模災害:組織拡大) |
| 担当者の交代が発生 | スムーズな引継ぎ | 予め定められた手順でスムーズな引継ぎが可能 |
| 長期化 | 持続可能な体制維持 | 持続可能な体制維持の枠組みを提供、交代要員の引継ぎもスムーズ |
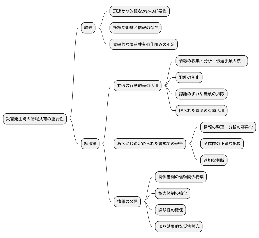
情報共有の効率化

災害発生時は、迅速かつ的確な対応が求められます。そのためには、正確な情報を関係機関が滞りなく共有することが最も重要です。情報共有がうまくいかないと、対応の遅れや誤った判断につながり、被害が拡大する恐れがあります。災害対応の現場では、多くの組織が関わり、それぞれが持つ情報も様々です。このような状況下で、情報を効率的に共有するための仕組みが必要です。
共通の行動規範を用いることで、組織間の情報共有は円滑になります。共通の規範があれば、情報の収集方法、分析の仕方、そして誰にどのような情報を伝えるかといった手順が統一され、混乱を防ぐことができます。すべての関係者が同じ情報に基づいて行動することで、互いの認識のずれや、同じ作業を何度も行ってしまうような無駄をなくし、限られた資源を最大限に活用した効率的な対応が可能になります。
また、あらかじめ定められた書式で報告を行うことで、情報の整理や分析が容易になります。情報の整理や分析がスムーズに行われれば、全体像の把握がより正確になり、適切な判断を下すことができます。災害の状況は刻一刻と変化するため、常に最新の情報を共有し、全体像を的確に把握することが重要です。
さらに、情報を公開することで、関係者間の信頼関係を築き、協力体制をより強固なものにすることができます。隠蔽や改ざんのない、透明性の高い情報共有は、相互の信頼を生み、協力体制の強化につながります。互いに協力し合うことで、より効果的な災害対応が可能となります。そのため、情報の透明性は災害対応において極めて重要な要素です。

継続的な改善

災害対応において、指揮命令系統(ICS)の導入は出発点に過ぎません。一度ICSを構築したら、そこで終わりではなく、継続的に改善していく必要があります。なぜなら、災害の様相は常に変化し、私たちの備えもそれに合わせて進化させる必要があるからです。
ICSをより効果的なものにするためには、過去の災害対応の経験を詳細に分析することが不可欠です。実際に災害に直面した際に、手順通りに機能したのか、体制に問題はなかったのか、関係者への聞き取りや記録の検証を通して徹底的に調べます。そして、明らかになった課題を基に、手順書や組織体制を改訂し、次の災害に備えます。机上の空論ではなく、実践を通して得られた教訓を活かすことが、ICSの改善には欠かせません。
定期的な訓練や模擬訓練の実施もまた、ICS運用能力の向上に不可欠です。災害はいつ起こるか分かりません。いざという時に適切な行動が取れるように、関係者は日頃から訓練を重ね、手順を体に染み込ませる必要があります。訓練を通して、役割分担や情報伝達の経路を確認するだけでなく、想定外の事態が発生した場合の対応力も養うことが重要です。また、訓練後には必ず反省会を行い、改善点を洗い出して次回の訓練に反映させることで、継続的な改善を図ります。
さらに、地域全体の災害対応能力を高めるためには、他の組織との連携強化も重要です。自治体、消防、警察、医療機関、ボランティア団体など、様々な組織が協力して災害対応にあたりますが、組織間の連携が円滑でなければ、対応に遅れが生じたり、混乱が生じたりする可能性があります。そのため、ICSの情報共有システムを活用し、他の組織との情報交換を密にする必要があります。また、合同訓練や研修会などを開催し、互いの活動内容や役割分担を理解し合うことで、より効果的な連携体制を構築できます。ICSは、常に進化を続けるシステムです。継続的な改善こそが、災害から人命や財産を守る重要な鍵となります。

