経腸栄養:口から食べられない時の命綱

防災を知りたい
先生、「経腸栄養」って、口から食べられない人に栄養を送る方法ですよね?どんな時に使うんですか?

防災アドバイザー
そうだね。口から食べられない、もしくは食べることが難しい患者さんに栄養を届ける方法だよ。例えば、大きな怪我や病気で意識がない場合や、口やのどに手術をした後などで使われることが多いね。

防災を知りたい
点滴とどう違うんですか?

防災アドバイザー
点滴、つまり静脈栄養は血管に栄養を送る方法だけど、経腸栄養は管を使って胃や腸に直接栄養を送るんだ。腸を使うことで、体の抵抗力も維持しやすくなるんだよ。
経腸栄養とは。
『経腸栄養』は、食べ物を口から摂るのが難しい人のために、腸を通して栄養を届ける方法です。点滴で栄養を入れる方法と比べると、体の自然な仕組みに近いので、早くから経腸栄養を始めると、回復が良いという報告があります。腸を使うことで、腸内細菌の体への悪い移動を防ぎ、免疫や代謝の働きを良くするとも言われています。また、点滴による感染症の危険が少ないのも良い点です。普通は管を使って栄養を入れますが、吐いたり、食べ物が気管に入ったりするのを防ぐため、管の先を十二指腸より奥に進めるのが良いとされています。最近は、内視鏡を使って胃に穴を開け、そこから栄養を送る方法も広まっています。栄養剤には、消化されたもの、半分消化されたもの、成分から作られたものなどがあり、体の状態に合わせて選ぶのが良いでしょう。免疫力を高めるための特別な栄養剤も売られています。
経腸栄養とは

経腸栄養とは、口から食事を摂ることが困難な方々に対し、胃や腸といった消化管を経由して栄養を届ける方法です。口から食べることができない、あるいは十分な量の食事を摂ることができない場合でも、体の機能を維持し、回復を促す上で非常に重要な役割を担います。
栄養を補給する方法には、点滴のように血管から栄養を入れる経静脈栄養という方法もありますが、経腸栄養は口から摂取する食事に近い自然な形で栄養を吸収できるという利点があります。そのため、体に掛かる負担が少なく、合併症を引き起こす危険性も低いとされています。口から食事を摂らない期間が長引くと、消化管の機能が衰えてしまうことがありますが、経腸栄養を行うことで、消化管の働きを維持し、腸内細菌のバランスを整える効果も期待できます。腸内細菌のバランスが整うことで、感染症の予防にも繋がります。
経腸栄養の方法は、鼻から細い管を通して胃または腸まで挿入する経鼻経管栄養や、お腹に小さな穴を開けて管を直接胃または腸に繋げる胃瘻造設術や腸瘻造設術など、患者さんの状態に合わせて様々な方法があります。医師や看護師、管理栄養士などの専門家が、それぞれの状況に合わせて適切な方法を選択します。
このように、経腸栄養は、栄養を補給するだけでなく、体の機能を維持し、回復を早めるためにも欠かせない治療法です。患者さんの状態に合わせて適切な方法を選択することで、より効果的に栄養を届けることができます。栄養状態の改善は、病気の回復を早め、生活の質を高めることにも繋がります。
| 項目 | 内容 |
|---|---|
| 経腸栄養とは | 口から食事を摂ることが困難な方に対し、胃や腸といった消化管を経由して栄養を届ける方法 |
| 利点 | 体に掛かる負担が少ない、合併症のリスクが低い、消化管の機能維持、腸内細菌のバランスを整える、感染症予防 |
| 経腸栄養の方法 | 経鼻経管栄養、胃瘻造設術、腸瘻造設術 |
| 選択 | 医師、看護師、管理栄養士などの専門家が、患者さんの状態に合わせて適切な方法を選択 |
| 効果 | 栄養補給、体の機能維持、回復促進、生活の質向上 |
経腸栄養のメリット

経腸栄養は、口から食事を摂るのが難しい場合に、チューブを使って消化管に直接栄養を送る方法です。この方法には、いくつかの利点があります。まず第一に、消化管の機能を維持できるという点です。口から食べ物を摂取する場合と同じように、経腸栄養では胃や腸などの消化器官が働きます。これにより、消化管の粘膜の萎縮や機能低下を防ぎ、栄養の吸収を助けることができます。口から食べられない期間が長くなると、消化管の機能が低下し、再び口から食事を摂れるようになった際に、消化不良や下痢などを起こしやすくなります。経腸栄養は、このような事態を防ぐのに役立ちます。
第二に、腸内細菌のバランスを整える効果が期待できます。腸内には、数百種類、数百兆個もの細菌が生息しており、これらは腸内細菌叢、または腸内フローラと呼ばれています。腸内細菌は、食べ物の消化吸収を助けるだけでなく、ビタミンを合成したり、免疫機能を調整したりするなど、健康維持に欠かせない役割を担っています。経腸栄養は、腸内細菌叢への栄養供給を維持することで、これらの細菌のバランスを保ち、健康増進に貢献します。腸内細菌叢のバランスが崩れると、感染症にかかりやすくなったり、炎症性腸疾患などの病気を引き起こす可能性があります。
さらに、経済的なメリットも挙げられます。経腸栄養は、点滴によって栄養を補給する経静脈栄養と比べて費用が抑えられる傾向にあります。経静脈栄養は、高度な管理と専門的な技術が必要となるため、費用が高額になりがちです。また、合併症のリスクも低いという点も大きな利点です。経静脈栄養では、カテーテル挿入部位の感染や血栓症などの合併症のリスクがありますが、経腸栄養ではこれらのリスクが低いと考えられています。このように、経腸栄養は患者さんの体への負担を軽減し、健康を維持するために、多くの利点を持つ栄養補給法と言えるでしょう。
| 利点 | 説明 |
|---|---|
| 消化管機能の維持 | 消化管の粘膜の萎縮や機能低下を防ぎ、栄養の吸収を助ける。口から食べられない期間が長くなると起こりやすい消化不良や下痢などを防ぐ。 |
| 腸内細菌のバランスを整える | 腸内細菌叢への栄養供給を維持することで、細菌のバランスを保ち、健康増進に貢献。感染症や炎症性腸疾患などの予防にも繋がる。 |
| 経済的メリット | 経静脈栄養と比べて費用が抑えられる。 |
| 合併症リスクの低さ | 経静脈栄養で懸念されるカテーテル挿入部位の感染や血栓症などのリスクが低い。 |
経腸栄養の方法

口から食事をとることが難しい方にとって、必要な栄養を体内に届ける経腸栄養は、健康維持に欠かせない大切な方法です。経腸栄養には、いくつかの方法があり、それぞれに特徴があります。
一つ目は、鼻から細い管を通して栄養を送る方法です。この管は、胃または小腸まで挿入されます。比較的簡単な方法で、特別な処置を必要としないため、短期間の栄養補給に適しています。例えば、手術後の一時的な栄養補給などに用いられます。ただし、鼻への管の挿入は、違和感や不快感を伴う場合があり、長期的な使用には適さないこともあります。
二つ目は、胃に小さな穴を開け、そこから管を通して栄養を送る方法(胃ろう)です。この方法は、皮膚を通して直接胃に管を挿入するため、鼻からの管による不快感がありません。長期間の栄養補給が必要な場合、例えば、意識障害がある場合や、飲み込む機能に障害がある場合などに適しています。胃ろうは、比較的安定した栄養補給が可能であり、在宅での療養にも適しています。
三つ目は、内視鏡を使って胃に管を挿入する方法(経皮内視鏡的胃ろう造設術PEG)です。内視鏡を用いることで、開腹手術を行うことなく胃ろうを作製することができます。体に負担が少ないため、高齢の方や体の弱い方にも行うことができます。比較的安全な方法であり、広く普及しています。
どの方法が適しているかは、患者さんの状態、栄養状態、病気の種類、そして療養期間などによって異なります。医師や栄養士などの専門家とよく相談し、患者さんにとって最適な方法を選択することが重要です。それぞれの方法のメリット・デメリットを理解し、納得した上で治療を受けるようにしましょう。
| 経腸栄養の方法 | 経路 | 特徴 | メリット | デメリット | 適応 |
|---|---|---|---|---|---|
| 経鼻栄養 | 鼻→胃/小腸 | 比較的簡単な方法で、特別な処置不要 | 短期間の栄養補給に適している | 違和感や不快感を伴う場合があり、長期的な使用には不適 | 手術後の一時的な栄養補給など |
| 胃ろう | 胃に開けた穴→胃 | 皮膚を通して直接胃に管を挿入 | 鼻からの管による不快感なし、長期間の栄養補給が可能、在宅療養に適している | – | 意識障害、飲み込む機能に障害がある場合など |
| PEG(経皮内視鏡的胃ろう造設術) | 内視鏡→胃 | 開腹手術不要 | 体に負担が少ない、高齢者や体の弱い方にも可能、比較的安全 | – | 高齢者、体の弱い方など |
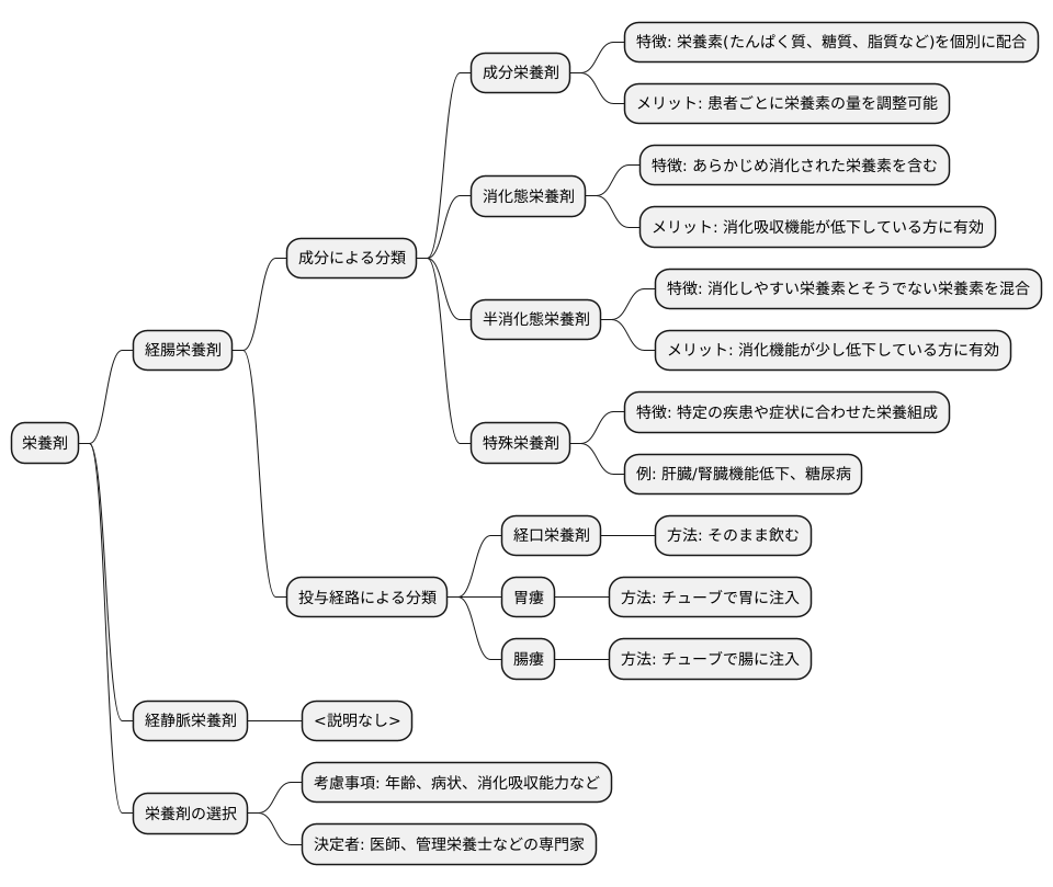
栄養剤の種類

栄養剤は、口から食事を摂るのが難しい方や、必要な栄養を食事から十分に摂取できない方のために用いられます。大きく分けて、経腸栄養剤と経静脈栄養剤の二種類があります。
経腸栄養剤は、胃や腸などの消化管を使って栄養を補給する方法で用いる栄養剤です。成分の状態によって、いくつかの種類に分けられます。まず、成分栄養剤は、たんぱく質、糖質、脂質といった栄養素が個別に配合されているため、それぞれの栄養素の量を調整しやすいという特徴があります。必要な栄養素を細かく調整できるため、患者さんの状態に合わせた栄養管理が可能です。次に、消化態栄養剤は、あらかじめ消化された状態の栄養素を含んでいます。消化吸収の機能が低下している方でも効率よく栄養を摂取できます。さらに、半消化態栄養剤は、消化態栄養剤と成分栄養剤の中間的な性質を持ち、消化しやすい栄養素とそうでない栄養素が混合されています。消化機能が少し低下している方に向いています。そして、特殊栄養剤は、特定の疾患や症状に合わせて栄養組成が調整されています。例えば、肝臓や腎臓の機能が低下している方のための栄養剤や、糖尿病の方のための栄養剤などがあります。
経腸栄養剤は、投与経路によっても分類されます。経口摂取が可能な場合は、経口栄養剤をそのまま飲むことができます。また、チューブを使って胃や腸に直接栄養剤を注入する方法もあります。胃に注入する場合は胃瘻、腸に注入する場合は腸瘻といった方法があります。
患者さんに最適な栄養剤は、年齢や病状、消化吸収能力など、様々な要因を考慮して選択されます。医師や管理栄養士などの専門家が、患者さんの状態を総合的に評価し、適切な栄養剤の種類や投与方法を決定します。自己判断で栄養剤を使用せず、必ず専門家と相談することが大切です。

注意点と管理

経腸栄養は、口から食事を摂ることが難しい方にとって、必要な栄養を届ける大切な方法です。しかし、安全に栄養を届けるためには、いくつかの大切な点に注意し、適切な管理を行う必要があります。
まず、チューブの管理がとても重要です。栄養を送るチューブは、体にとって異物です。そのため、挿入したチューブが詰まったり、本来入るべき場所である胃や腸ではなく、誤って気管に入ってしまう危険性があります。詰まりを防ぐためには、栄養剤を注入する前後に少量の水でチューブ内を洗い流すことが大切です。また、チューブの位置がずれていないか、定期的に確認することも欠かせません。もしも少しでも違和感があれば、すぐに医療者に相談しましょう。
次に、栄養剤の注入速度と量にも注意が必要です。適切な速度と量は、その方の状態によって異なります。注入速度が速すぎると、体が栄養をうまく吸収できず、下痢や吐き気を引き起こすことがあります。また、一度にたくさんの量を注入することも、体に負担をかけてしまいます。栄養剤の種類や注入方法は、医師や管理栄養士の指示に従い、決められた速度と量を守ることが大切です。
さらに、衛生管理も欠かせません。チューブや栄養剤が汚染されると、感染症を引き起こす危険性があります。栄養剤を準備する際は、清潔な場所で、清潔な器具を使いましょう。また、チューブや接続部分も清潔に保つ必要があります。使い捨ての器具は、再利用せず、適切に処理しましょう。
これらの注意点を守り、適切な管理を行うことで、経腸栄養に伴うリスクを減らし、安全に栄養を届けることができます。日々の観察と丁寧なケアが、健康維持につながります。
| 項目 | 注意点 | 具体的な対策 |
|---|---|---|
| チューブの管理 | 詰まり、誤挿入 | 栄養剤注入前後に水で洗浄、定期的な位置確認、違和感あれば医療者へ相談 |
| 栄養剤の注入 | 注入速度と量 | 適切な速度と量を守る、医師や管理栄養士の指示に従う |
| 衛生管理 | チューブや栄養剤の汚染 | 清潔な場所で準備、清潔な器具を使用、使い捨て器具の再利用禁止 |
まとめ

口から食物を摂取することが困難な患者さんにとって、経腸栄養は生命維持と健康回復に欠かせない重要な治療法です。必要な栄養を体内に送り込むことで、身体の機能を正常に保ち、病気からの回復を助けます。
経腸栄養は、文字通り腸に栄養を届ける方法で、点滴のように血管から栄養を補給する静脈栄養とは異なります。口から食べられない状況であっても、胃や腸の消化吸収機能が働いていれば、経腸栄養を行うことができます。
経腸栄養にはいくつかの方法があります。経鼻経管栄養法では、鼻から細い管を通して胃または腸まで栄養剤を送り込みます。また、胃や腸に直接管を挿入する経胃瘻栄養法や経腸瘻栄養法もあります。それぞれの患者さんの状態や病状、年齢などを考慮し、医師が最適な方法を選択します。
栄養剤の種類も豊富に揃っています。消化しやすいように成分が調整されたものや、特定の栄養素が強化されたもの、特定の疾患向けに開発されたものなど、様々な種類があります。患者さんの病状や栄養状態に合わせて、適切な栄養剤が選ばれます。
経腸栄養は、正しい管理を行うことで安全かつ効果的に栄養を補給できます。栄養剤の注入速度や量、濃度などを適切に調整し、清潔な環境を保つことで、感染症などの合併症を防ぐことができます。また、定期的に血液検査を行い、栄養状態を確認することも大切です。
口から食事を摂ることができないことは、患者さんにとって精神的な負担となる場合もあります。経腸栄養によって栄養状態が改善されれば、体力の回復だけでなく、気持ちの面でも良い影響を与えることが期待できます。生きる活力を支え、生活の質を高めるためにも、経腸栄養は重要な役割を担っていると言えるでしょう。
| 項目 | 説明 |
|---|---|
| 経腸栄養の目的 | 口から食物を摂取できない患者の生命維持と健康回復、身体機能の正常維持、病気からの回復促進 |
| 経腸栄養とは | 腸に栄養を届ける方法。胃や腸の消化吸収機能が働いていれば可能。 |
| 静脈栄養との違い | 血管から栄養を補給するのではなく、腸に栄養を届ける。 |
| 経腸栄養の方法 | 経鼻経管栄養法(鼻から管を通して胃または腸へ栄養剤を送る)、経胃瘻栄養法(胃に直接管を挿入)、経腸瘻栄養法(腸に直接管を挿入) |
| 栄養剤の種類 | 消化しやすい成分調整、特定栄養素強化、特定疾患向けなど様々。患者ごとに最適なものを選択。 |
| 安全性と効果 | 注入速度、量、濃度などを適切に調整、清潔な環境維持で感染症などの合併症を予防。定期的な血液検査で栄養状態を確認。 |
| 精神的な影響 | 栄養状態の改善は、体力の回復だけでなく精神面にも良い影響を与える。 |
| 経腸栄養の役割 | 生きる活力を支え、生活の質を高める。 |
