ホルネル症候群:眼と自律神経の密接な関係

防災を知りたい
『ホルネル』って災害と防災に何か関係があるんですか? 目の症状の話みたいですが…

防災アドバイザー
直接的には関係ないですね。ホルネルは交感神経の障害で起こる症状で、災害時に起こる怪我、例えば頸椎損傷や頭部外傷などで交感神経が傷つくことで、ホルネル症候群が現れることがあります。

防災を知りたい
なるほど。災害で怪我をしたときに、そういう症状が出ることがあるんですね。具体的にはどんな症状ですか?

防災アドバイザー
片方の目が小さくなったり、まぶたが下がったり、眼球が奥に引っ込んだりする症状が代表的です。その他、顔の片側だけ汗をかかなかったり、赤くなることもあります。これらの症状が出て、かつ怪我をしている場合は、ホルネル症候群の可能性があるので、医師に伝えることが大切です。
ホルネルとは。
災害時における健康管理で知っておくべき言葉の一つに「ホルネル」というものがあります。これは、眼と顔にあらわれる症状の組み合わせで、目の瞳孔が縮み、まぶたが下がり、眼球が奥に引っ込んだ状態になります。これらをホルネルの三大兆候と言います。また、顔の汗が少なくなり、赤くなることもあります。
この症状は、目の動きや汗の調節などをコントロールする神経の通り道(交感神経遠心路)がどこかで傷つくことで起こります。この神経の通り道は、脳から始まり、首を通って顔や目に達するのですが、この経路は三つの神経細胞でつながっています。どの神経細胞が傷ついてもホルネルの症状は現れます。
最初の神経細胞の傷は、脳幹の障害(ワレンベルグ症候群など)で起こります。二番目の神経細胞の傷は、首や胸のけがや、リンパ腺の腫れ、甲状腺の腫れ、血管のこぶ、がんの転移、膿瘍などによって神経が圧迫されることで起こります。三番目の神経細胞の傷は、脳の中を通る血管(内頸動脈)のこぶや詰まりで起こります。
ホルネル症候群とは

ホルネル症候群とは、眼に現れる特徴的な症状を示す神経の病気です。この病気は、眼球につながる神経、特に交感神経と呼ばれる自律神経の働きが損なわれることで発症します。自律神経は、自分の意思とは関係なく、呼吸や消化、体温調節など体の機能を自動的に調整する神経です。交感神経は、活動時や緊張時に活発になる神経であり、ホルネル症候群では、この交感神経の働きが弱まることで様々な症状が現れます。
代表的な症状としては、瞳孔が小さくなる(縮瞳)、まぶたが下がる(眼瞼下垂)、眼球が奥に引っ込む(眼球陥凹)の三つが挙げられます。これらの三つの症状を合わせて、ホルネル三徴候と呼びます。これらの症状は、多くの場合、顔の片側に現れます。そのため、左右の目の大きさや瞳孔の大きさが違うことで、この病気に気づくこともあります。
ホルネル三徴候以外にも、顔の片側の汗の出方が悪くなる、あるいは逆に皮膚が赤くなるといった症状が現れることもあります。子供の場合、発症した側の虹彩の色が薄くなるといった症状が見られることもあります。これらの症状は、交感神経の障害される場所や範囲によって、現れ方が異なります。
ホルネル症候群自体は命に関わる病気ではありませんが、その背後には、脳腫瘍や頸動脈の病気、外傷など、重大な病気が隠されている可能性があります。そのため、ホルネル症候群の症状に気づいたら、早めに医療機関を受診し、詳しい検査を受けることが大切です。
| 項目 | 説明 |
|---|---|
| 病気の名前 | ホルネル症候群 |
| 原因 | 眼球につながる交感神経の損傷 |
| 主な症状(ホルネル三徴候) | 縮瞳(瞳孔が小さくなる) 眼瞼下垂(まぶたが下がる) 眼球陥凹(眼球が奥に引っ込む) |
| その他の症状 | 顔の片側の発汗異常、皮膚の赤み (子供の場合)発症側の虹彩の色が薄くなる |
| 重要な点 | 症状は顔の片側に現れることが多い 命に関わる病気ではないが、重大な病気が隠されている可能性があるため、早期の医療機関受診が必要 |
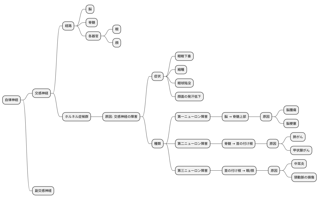
交感神経の経路と障害部位

私たちの体は、まるで精巧な機械のように、様々な部品が協調して働いています。その働きを調整しているのが自律神経と呼ばれる神経系です。自律神経は、自分の意思とは関係なく、例えば心臓の鼓動や体温などをコントロールしています。自律神経には、交感神経と副交感神経の2種類があり、互いにバランスを取りながら体全体の調子を整えています。
交感神経は、活動している時や緊張している時に活発になります。例えば、危険を感じた時、ドキドキと心臓が速く鼓動したり、呼吸が速くなったりするのは交感神経の働きによるものです。この交感神経は、脳から始まり、脊髄、そして体の各器官へと長い経路を辿って情報を伝えています。
さて、この交感神経の経路のどこかに障害が起こるとどうなるでしょうか。例えば、眼や顔に向かう交感神経が障害されると、ホルネル症候群と呼ばれる病気を引き起こします。ホルネル症候群になると、眼瞼下垂(まぶたが下がる)、縮瞳(瞳孔が小さくなる)、眼球陥没(眼球が奥に引っ込む)、顔面の発汗低下などの症状が現れます。これは、眼や顔を支配する交感神経の働きが弱まるために起こるのです。
ホルネル症候群の原因となる交感神経の障害は、脳から眼や顔に至る経路のどこで起こるのかによって三つの種類に分けられます。脳から脊髄の上部までの障害を第一ニューロン障害、脊髄から首の付け根までの障害を第二ニューロン障害、首の付け根から眼や顔までの障害を第三ニューロン障害と呼びます。それぞれの障害部位によって原因となる病気が異なるため、医師はどの種類の障害であるかを特定することで、原因となる病気を探る手がかりとします。例えば、第一ニューロン障害は脳腫瘍や脳梗塞などが、第二ニューロン障害は肺がんや甲状腺がんなどが、そして第三ニューロン障害は中耳炎や頸動脈の損傷などが原因として考えられます。

様々な原因

ホルネル症候群は、眼瞼下垂(まぶたが垂れ下がる)、縮瞳(瞳孔が小さくなる)、眼球陥没(眼球が奥に引っ込む)の三徴候を特徴とする病気です。この病気は、眼に現れる症状ですが、その原因は脳から眼に至る神経系のどこかに異常が生じることで発症します。神経系の障害部位によって、第1ニューロン障害、第2ニューロン障害、第3ニューロン障害の三つに分類されます。
まず、第1ニューロン障害とは、脳から脊髄の頸部(くび)の上部に至る神経経路に障害が生じることで起こります。このタイプの障害の代表的な原因として、ワレンベルグ症候群が挙げられます。これは脳幹という生命維持に重要な役割を担う部位の血管が詰まることで発症し、ホルネル症候群以外にも様々な神経症状が現れます。脳腫瘍や脳卒中なども原因となることがあります。
次に、第2ニューロン障害とは、脊髄の頸部から胸部、そして首の付け根を通る神経経路に障害が生じることで起こります。首や胸部の外傷や腫瘍、鎖骨の上にある腫瘍、肺の先端部分の病気などが原因となることが多いです。例えば、交通事故によるむち打ち症や、肺がんが進行して神経を圧迫する場合などが考えられます。
最後に、第3ニューロン障害とは、首の付け根から眼に至る神経経路、特に頭蓋内(頭の骨の中)の動脈に障害が生じることで起こります。頭蓋内の動脈瘤や動脈解離などが原因となることがあります。動脈瘤は血管の一部がこぶのように膨らむ病気で、動脈解離は血管の壁が裂ける病気です。これらの病気は放置すると重篤な状態になる可能性があるため、早期発見と適切な治療が重要です。
このように、ホルネル症候群は様々な病気が隠れている可能性があるため、原因を特定するために、症状が現れた場合は速やかに医療機関を受診し、詳しい検査を受けることが重要です。
| 分類 | 障害部位 | 原因 |
|---|---|---|
| 第1ニューロン障害 | 脳から脊髄の頸部(くび)の上部 | ワレンベルグ症候群(脳幹の血管閉塞)、脳腫瘍、脳卒中など |
| 第2ニューロン障害 | 脊髄の頸部から胸部、そして首の付け根 | 首や胸部の外傷や腫瘍、鎖骨の上にある腫瘍、肺の先端部分の病気(例:むち打ち症、肺がん)など |
| 第3ニューロン障害 | 首の付け根から眼、特に頭蓋内(頭の骨の中)の動脈 | 頭蓋内の動脈瘤、動脈解離など |
診断と治療

ホルネル症候群と診断するには、まず目に見える症状と神経に関する診察が欠かせません。顔の左右で目の大きさが違ったり、瞳の大きさが異なったり、まぶたが下がっているなどの特徴的な症状が見られる場合、ホルネル症候群の可能性が考えられます。診察では、医師が光を当てて瞳の反応を見たり、まぶたの動きを観察したりすることで、交感神経と呼ばれる神経の働きに問題がないかを調べます。
ホルネル症候群は、それ自体が病気というわけではなく、他の病気が原因で起こることがほとんどです。そのため、ホルネル症候群の診断がついた場合は、その根本的な原因を探ることが非常に重要になります。原因を特定するために、体の内部を詳しく調べる画像検査が必要になることもあります。例えば、コンピューターを使って体の断面を撮影する検査や、磁気と電波を使って体の内部を画像化する検査などがあります。さらに、血液検査で体の状態を詳しく調べることもあります。
ホルネル症候群そのものを治す治療法はありません。ですから、治療の中心は、ホルネル症候群を引き起こしている原因となっている病気を治すことです。原因によっては、外科手術が必要となる場合もあります。例えば、腫瘍が神経を圧迫している場合は、その腫瘍を取り除く手術が必要になることがあります。しかし、多くの場合は、薬による治療や、体の機能を回復させるための運動療法などで症状を軽くすることができます。それぞれの患者さんの状態に合わせて、最適な治療法が選択されます。

日常生活への影響

ホルネル症候群は、目の周りの異常に加え、日常生活にも様々な影響を及ぼすことがあります。この病気は、眼瞼下垂、縮瞳、発汗異常といった症状が現れますが、これらの症状が日々の生活に不便さをもたらすことがあります。
まず、縮瞳、つまり瞳孔が小さくなることで、目に入る光の量が減り、視力が低下することがあります。これは、特に暗い場所では視界が悪くなり、転倒などの危険につながる可能性があります。また、細かい作業、例えば、読書や裁縫、パソコン作業などもしづらくなります。さらに、眼瞼下垂、つまりまぶたが垂れ下がることで、視野が狭くなり、周囲の状況を把握しにくくなります。例えば、階段の上り下りや、人通りの多い場所での歩行など、日常生活の様々な場面で危険が生じる可能性があります。
加えて、ホルネル症候群は、顔の片側の発汗異常も引き起こします。通常、発汗は体温調節に重要な役割を果たしていますが、発汗異常があると、この体温調節機能がうまく働かず、暑さや寒さに過敏になることがあります。例えば、健康な人であれば快適に過ごせる室温でも、暑すぎたり寒すぎたりと感じてしまうことがあります。このような体温調節の不調は、日常生活における活動量や体調管理にも影響を及ぼす可能性があります。
これらの症状による日常生活への影響を和らげるためには、症状に応じた対策が必要です。例えば、縮瞳によるまぶしさ対策として、サングラスを着用することが有効です。また、眼瞼下垂による視野狭窄には、周囲をよく確認する習慣をつけることが大切です。さらに、発汗異常による体温調節の不調には、重ね着をするなど、体温調節しやすい服装を心がけることで、暑さや寒さへの対応がしやすくなります。このように、ホルネル症候群の症状は日常生活に影響を与える可能性がありますが、適切な対策を講じることで、その影響を軽減し、快適な生活を送ることが可能になります。
| 症状 | 日常生活への影響 | 対策 |
|---|---|---|
| 縮瞳 | 視力低下、暗い場所での視界不良、細かい作業の困難 | サングラス着用 |
| 眼瞼下垂 | 視野狭窄、階段や人混みでの歩行の危険 | 周囲をよく確認する習慣 |
| 発汗異常 | 体温調節機能の不調、暑さ・寒さへの過敏 | 重ね着等体温調節しやすい服装 |
まとめ

ホルネル症候群は、眼に現れる様々な症状を特徴とする自律神経系の病気です。この病気は、眼球、眼瞼、顔面の汗腺などを制御する交感神経の働きが損なわれることで発症します。主な症状としては、影響を受けた側の眼で瞳孔が縮小する縮瞳、上まぶたが下垂する眼瞼下垂、眼球が奥に引っ込む眼球陥凹の3つが挙げられます。また、顔の片側だけに発汗が少なくなる、あるいは皮膚が赤くなるといった症状が現れることもあります。これらの症状は、片側の顔面にのみ現れることが多く、両目に症状が現れることは稀です。
ホルネル症候群の原因は多岐にわたり、脳腫瘍や脳卒中といった脳の病気、首や胸部の腫瘍、外傷、感染症などが挙げられます。まれに、先天的な原因や特定の薬剤の副作用によって発症することもあります。そのため、ホルネル症候群と診断された場合は、原因疾患を特定するための精密検査が不可欠です。神経学的検査に加えて、頭部や胸部の画像検査(CTやMRIなど)、血液検査などが行われます。原因が特定できない特発性の場合もあります。
ホルネル症候群の治療は、根本的な原因疾患の治療が中心となります。例えば、腫瘍が原因であれば、手術や放射線治療、化学療法などが行われます。感染症が原因であれば、抗生物質や抗ウイルス薬による治療が行われます。ホルネル症候群自体に対する特異的な治療法はありませんが、原因疾患の治療によって症状が改善することが期待できます。日常生活においては、まぶたが下垂することで視界が狭くなる場合があるため、日常生活の工夫も重要です。例えば、読書や車の運転など、視界の確保が重要な作業を行う際には、周囲の明るさを十分に確保する、休憩をこまめにとるなどの配慮が必要です。また、眼科医や神経内科医と相談しながら、定期的な経過観察を行うことも重要です。早期発見と適切な治療によって、症状の悪化を防ぎ、日常生活への影響を最小限に抑えることが可能です。
| 項目 | 内容 |
|---|---|
| 疾患名 | ホルネル症候群 |
| 定義 | 眼に現れる様々な症状を特徴とする自律神経系の病気。交感神経の働きが損なわれることで発症。 |
| 主な症状 | 縮瞳(瞳孔が縮小)、眼瞼下垂(上まぶたが下垂)、眼球陥凹(眼球が奥に引っ込む)、発汗減少、皮膚の発赤 |
| 症状の特徴 | 片側の顔面にのみ現れることが多い。両目に症状が現れることは稀。 |
| 原因 | 脳腫瘍、脳卒中、首や胸部の腫瘍、外傷、感染症、先天的な原因、薬剤の副作用、特発性など |
| 検査 | 神経学的検査、頭部や胸部の画像検査(CTやMRIなど)、血液検査 |
| 治療 | 根本的な原因疾患の治療(手術、放射線治療、化学療法、抗生物質、抗ウイルス薬など) ホルネル症候群自体に対する特異的な治療法はなし |
| 日常生活での注意点 | 周囲の明るさを十分に確保する、休憩をこまめにとるなど 眼科医や神経内科医と相談し、定期的な経過観察を行う |
