親子で学ぶ、防犯絵本の世界

防災を知りたい
先生、「防犯絵本」って災害と防災に関係あるんですか? 災害の絵本みたいなのを想像しちゃうんですが…

防災アドバイザー
いい質問だね!災害の絵本とは少し違うんだ。災害が起きた時に、犯罪に巻き込まれないように気を付けることも防災の一つと考えてもいいんだよ。例えば、避難所では普段と違う環境で生活することになるから、防犯の意識が大切になるんだよ。

防災を知りたい
なるほど。避難所で犯罪が起きることもあるんですね…。防犯絵本は、そういうことを防ぐための絵本ってことですか?

防災アドバイザー
その通り!防犯絵本は、災害時に起こりやすい犯罪や、その対策について、子どもにも分かりやすく教えてくれるものなんだ。だから、広い意味で防災に役立つと言えるんだよ。
防犯絵本とは。
子どもたちやその親が、犯罪に巻き込まれないよう気を付けるための絵本について説明します。これは、災害や防災に関係する言葉ではなく、防犯に関するものです。
絵本で学ぶ防犯の大切さ

子供たちは、身の回りの危険に気づくのが大人より苦手です。危険を予測したり、避けたりするのも難しいので、犯罪に巻き込まれる危険性が高くなります。大人のように危険を察知し、適切な行動をとることができないからです。そこで、防犯絵本は、子供たちに危険を理解させ、安全を守るための行動を楽しく学ばせるための役に立つ道具となります。
絵本には、子供が巻き込まれやすい危険な状況が、分かりやすい言葉とイラストで描かれています。例えば、知らない人に声をかけられた時、どうすれば良いのか?家の人に内緒で知らない人に誘われた時、どうすれば良いのか?一人になる時間帯や場所など、具体的な状況を想定した上で、適切な行動を学ぶことができます。「知らない人に声をかけられたら、大声で助けを求める」「知らない人に誘われたら、はっきりと断る」「助けを求められる大人のいる場所に逃げる」など、危険から身を守るための具体的な行動を、絵本を通して学ぶことができます。
また、絵本は保護者にとっても、改めて防犯意識を高める良い機会となります。子供と一緒に絵本を読むことで、自分たちの周りの危険について改めて考え、家庭での防犯対策を見直すきっかけになります。例えば、家の鍵のかけ忘れがないか、子供だけで留守番をさせる際の注意点、近所との連携の大切さなど、親子で一緒に絵本を読み、話し合うことで、家庭における防犯対策をより強固なものにすることができます。
さらに、絵本を通して、子供と防犯について話し合うことで、子供との信頼関係を築くことにも繋がります。子供は、自分の気持ちを安心して話せる環境で育つことで、危険な目に遭った時にも、すぐに大人に相談できるようになります。絵本は、防犯知識を学ぶだけでなく、親子間のコミュニケーションを深め、信頼関係を育むためにも、非常に有効な手段と言えるでしょう。
| 対象 | 効果 | 具体的な内容 |
|---|---|---|
| 子供 | 危険の理解と安全行動の学習 |
|
| 保護者 | 防犯意識の向上と家庭での防犯対策の見直し |
|
| 親子 | 信頼関係の構築とコミュニケーションの促進 |
|
様々なテーマの防犯絵本

子どもを守るための防犯絵本は、実に様々なテーマを扱っています。よく見かけるのは、知らない人に声をかけられた時の対処法を描いた絵本です。「お菓子をあげるから一緒に行こう」などと誘われた際に、どう対応すべきかを分かりやすく教えてくれます。また、迷子になった時の対処法を扱った絵本も重要です。迷子になってしまった際に、大声で助けを求めるべきか、その場に留まるべきか、周りの大人に助けを求めるべきかなど、状況に応じた適切な行動を学ぶことができます。さらに、誘拐されそうになった時の対処法を扱った絵本もあります。抵抗の方法や助けを求める方法など、いざという時に役立つ知識を身につけることができます。
近年は、子どもたちが巻き込まれやすいインターネット上の犯罪やSNSにまつわるトラブルをテーマにした絵本も増えています。個人情報の管理の大切さや、ネット上での言葉遣い、知らない人と安易にやり取りしないことの重要性などを、絵と物語を通して学ぶことができます。子どもの年齢や発達段階に合わせた絵本を選ぶことで、より効果的に防犯知識を身につけることができます。例えば、文字を読むのが難しい低年齢児には、絵を中心とした絵本や、親が読み聞かせできる絵本が適しています。高学年の子どもには、具体的な事例や統計データなどを掲載した絵本を選ぶことで、より深く理解を促すことができます。
さらに、地域によっては、地元の警察署や自治体が作成した防犯絵本が配布されている場合があります。これらの絵本は、その地域特有の危険性や、地域に根差した防犯活動について学ぶことができるため、子どもたちが身近な危険を認識し、安全に暮らすために役立ちます。防犯絵本は、子どもたちが危険から身を守るための大切な知識を楽しく学ぶことができる有効な手段です。様々なテーマの絵本を活用し、子どもたちの安全意識を高めていきましょう。
| テーマ | 内容 |
|---|---|
| 知らない人に声をかけられた時の対処法 | 「お菓子をあげるから一緒に行こう」などの誘いへの対処法 |
| 迷子になった時の対処法 | 大声で助けを求めるか、その場に留まるか、周りの大人に助けを求めるかなど、状況に応じた適切な行動 |
| 誘拐されそうになった時の対処法 | 抵抗の方法や助けを求める方法 |
| インターネット上の犯罪やSNSにまつわるトラブル | 個人情報の管理の大切さ、ネット上での言葉遣い、知らない人と安易にやり取りしないことの重要性 |
| 地域特有の危険性 | 地元の警察署や自治体が作成した防犯絵本で学ぶ |
絵本を使った効果的な学習方法

絵本は、子どもたちに楽しみながら様々な知識を伝えるための、優れた教材です。特に、防災教育においては、絵本の持つ視覚的な表現力と分かりやすい物語構成が、子どもたちの理解を深める上で大きな役割を果たします。ただ読むだけでなく、読み聞かせ後の活動と組み合わせることで、より効果的な学習につなげることができます。
まず、読み聞かせの後には、登場人物の行動や感情について話し合う時間を設けましょう。例えば、「主人公はどうして怖がっていたのかな?」、「この時、どうすれば良かったと思う?」といった問いかけを通して、子どもたちに登場人物の気持ちを考えさせ、自ら判断する力を育みます。また、「もし自分が同じ立場だったらどうするか」を問うことで、具体的な行動をイメージさせ、主体的に防災について考えるきっかけを与えます。
さらに、絵本で描かれた危険な場面を想定したロールプレイングを取り入れるのも効果的です。「不審者に声をかけられたらどうする?」、「火災報知器が鳴ったらどうする?」など、具体的な状況を設定し、親子で役割を演じながら、適切な行動を体験的に学ぶことができます。遊びを通して学ぶことで、子どもたちは楽しみながら防災知識を身につけることができます。
また、絵本をきっかけに、地域の防災マップ作りに挑戦してみるのも良いでしょう。絵本に登場する場所を参考に、自宅周辺の安全な場所や危険な場所を親子で話し合い、地図上に書き込んでいきます。この活動を通して、子どもたちは地域への関心を高め、身近にある危険を認識することができます。さらに、避難場所や避難経路を確認することで、災害発生時の行動を具体的にイメージすることができます。このように、絵本と様々な活動を組み合わせることで、子どもたちは楽しみながら、主体的に防災について考え、行動する力を身につけることができるのです。
| 絵本を使った防災教育 | 活動内容 | ねらい |
|---|---|---|
| 読み聞かせ後の話し合い | 登場人物の行動や感情について話し合う 「主人公はどうして怖がっていたのかな?」 「この時、どうすれば良かったと思う?」 「もし自分が同じ立場だったらどうするか」 |
登場人物の気持ちを考え、自ら判断する力を育む 具体的な行動をイメージし、主体的に防災について考えるきっかけを与える |
| ロールプレイング | 絵本で描かれた危険な場面を想定したロールプレイング 「不審者に声をかけられたらどうする?」 「火災報知器が鳴ったらどうする?」 |
適切な行動を体験的に学ぶ 楽しみながら防災知識を身につける |
| 地域の防災マップ作り | 絵本に登場する場所を参考に、自宅周辺の安全な場所や危険な場所を地図上に書き込む 避難場所や避難経路の確認 |
地域への関心を高め、身近にある危険を認識する 災害発生時の行動を具体的にイメージする |
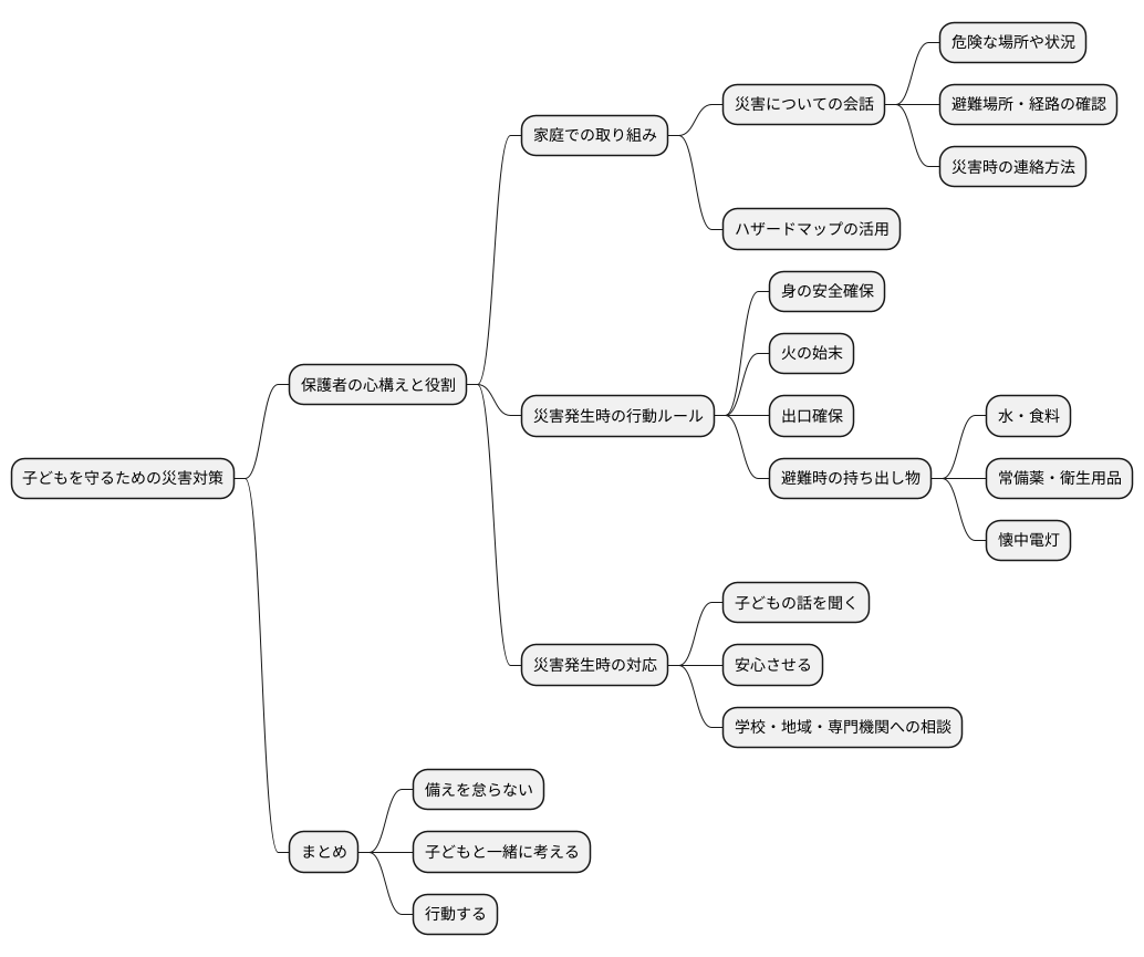
保護者の役割と心構え

災害から大切な子どもを守るためには、保護者自身の心構えと役割をしっかりと認識することが何よりも重要です。子どもを守るための第一歩は、保護者自身の意識改革から始まると言えるでしょう。
まず、家庭においては、子どもと日頃から災害についての会話を持ち、危険な場所や状況について話し合う機会を設けることが大切です。例えば、自宅周辺の避難場所や避難経路を確認したり、災害時の連絡方法などを一緒に考えたりすることで、子どもの防災意識を高めることができます。また、ハザードマップを活用して、自宅周辺の危険性を具体的に子どもに伝えることも効果的です。
さらに、災害発生時の具体的な行動について、家族で話し合い、ルールを決めておくことも大切です。例えば、地震発生時には、まず身の安全を確保し、その後、火を消し、出口を確保するという一連の行動を家族で共有しておくことで、混乱を防ぎ、迅速な行動をとることができます。また、避難が必要な場合には、持ち出す物資をあらかじめまとめておくことも重要です。非常持ち出し袋には、水や食料だけでなく、常備薬や衛生用品、懐中電灯なども入れておき、定期的に中身を確認するようにしましょう。
子どもがもし災害に巻き込まれてしまった場合には、まず子どもの話をじっくりと聞き、安心させてあげることが大切です。そして、必要に応じて、学校や地域、専門機関などに相談することも検討しましょう。子どもは、親の言動をよく見ています。保護者が防災に対して真剣に取り組む姿勢を示すことが、子どもの防災意識の向上につながります。日頃から備えを怠らず、子どもと一緒に災害から身を守る方法を考え、行動していくことが、子どもたちの安全を守る上で最も重要なことと言えるでしょう。

地域社会との連携

安全な地域を作るためには、家庭の中だけで考えるのではなく、地域全体で協力することがとても大切です。地域の人々が力を合わせ、子供たちの安全を守るための繋がりを作ることで、より強固な防犯体制を築くことができます。
例えば、地域の防犯パトロールに参加することは、犯罪を未然に防ぐ効果を高めるだけでなく、地域全体の防犯意識を高めることにも繋がります。また、子供たちの登下校時に、地域の人々が交代で見守る活動も、子供たちを犯罪から守る上で非常に有効です。家の周りを歩くだけでなく、通学路の危険な場所を確認し、子供たちに注意を促すことも大切です。
さらに、学校や地域の団体が開催する防犯教室や講演会に参加することもお勧めします。これらの場では、最新の防犯情報や効果的な対策方法を学ぶことができます。例えば、不審者への対応方法や、自宅の防犯対策、緊急時の連絡方法などを学ぶことで、いざという時に適切な行動をとることができます。防犯に関する知識を深め、日頃から意識を高めておくことが重要です。
子供たちの安全は、地域全体で守るという意識を持つことが大切です。地域の人々がお互いに顔見知りになり、日頃からコミュニケーションをとることで、地域全体の見守り機能を高めることができます。例えば、地域の集まりに参加したり、近所の人と挨拶を交わしたりするだけでも、防犯に繋がります。また、防犯に関する絵本などを活用し、子供たちに防犯の大切さを伝えるとともに、地域住民同士の交流を深めることも有効です。地域全体で子供たちを見守り、協力し合うことで、より安全で安心な地域を作ることができます。
| 対策 | 効果 | 対象 |
|---|---|---|
| 防犯パトロール参加 | 犯罪抑止、防犯意識向上 | 地域全体 |
| 登下校時の見守り | 子供たちの安全確保 | 子供たち |
| 通学路の危険箇所確認と注意喚起 | 子供たちの安全確保 | 子供たち |
| 防犯教室・講演会参加 | 防犯知識・対策習得 | 地域住民、子供たち |
| 地域住民間のコミュニケーション(挨拶、集まり参加など) | 見守り機能向上 | 地域全体 |
| 防犯絵本活用 | 防犯意識向上、地域住民交流 | 子供たち、地域住民 |
