限局性腹膜炎:局所的な炎症

防災を知りたい
『限局性腹膜炎』って、お腹の中で炎症が一部にとどまっている状態のことですよね?具体的にどういう時に起こるんですか?

防災アドバイザー
そうです。お腹の中の炎症が一部にとどまっている状態ですね。例えば、虫垂炎がひどくなって膿が溜まったり、お腹の中の臓器に穴が開いて、その周りのみに炎症が起きたりする場合などが考えられます。

防災を知りたい
なるほど。じゃあ、お腹全体に炎症が広がる場合もあるんですか?

防災アドバイザー
はい。炎症が広く広がる場合を『汎発性腹膜炎』と言います。限局性腹膜炎がさらに悪化したり、はじめから広範囲に炎症が及ぶ場合に起こります。限局性腹膜炎と比べて重症化しやすいので、迅速な処置が必要です。
限局性腹膜炎とは。
お腹の中の臓器で炎症が起こり、それがお腹の膜(腹膜)に広がった状態を腹膜炎といいます。炎症が広がる範囲によって、全体に広がる場合と、一部に限られる場合があります。炎症がお腹の中の一部だけで起こり、そこに膿が溜まっている状態を限局性腹膜炎といいます。お腹の膜は汚れに強いので、一時的な汚れであれば炎症は広がらずに済みます。例えば、胃や腸、胆のうに穴が開いたり、盲腸や大腸の一部が炎症を起こしたりした場合、周りの組織が炎症を起こした部分をすぐに覆うため、膿が溜まって限局性腹膜炎になることがあります。体の表面で炎症の兆候が見られるのは、炎症が起こっている部分だけです。多くの場合、薬による治療で治りますが、症状によっては膿を外に出す処置が必要になることもあります。
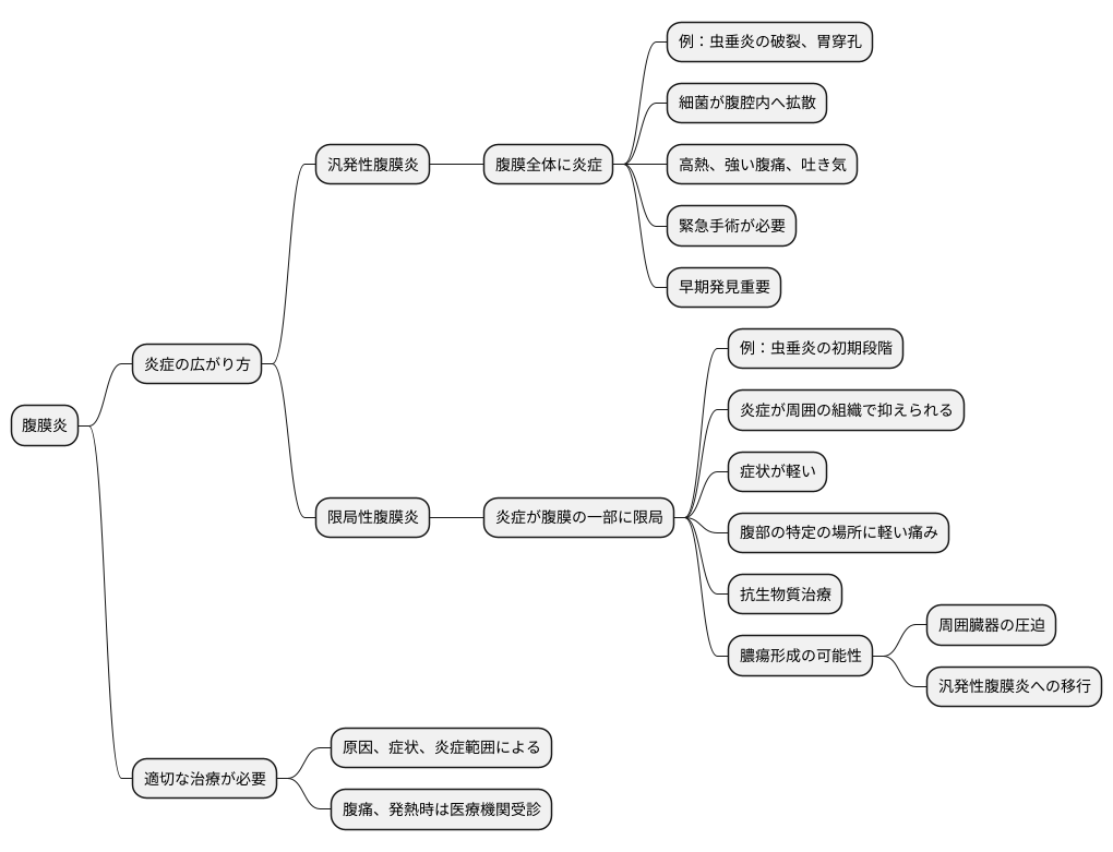
腹膜炎の種類

お腹の中には、胃や腸、肝臓など、様々な臓器が収められています。これらの臓器は薄い膜で包まれており、この膜を腹膜と言います。この腹膜に何らかの原因で炎症が起きる病気を腹膜炎と言います。腹膜炎は、炎症の広がり方によって大きく二つの種類に分けられます。一つは汎発性腹膜炎です。これは、腹膜の炎症がお腹全体に広がっている状態を指します。例えば、虫垂炎が破裂した場合や胃に穴が開いた場合など、腹腔内に細菌が広がり、激しい炎症を引き起こします。高熱や強い腹痛、吐き気などの症状が現れ、緊急手術が必要となる重篤な状態です。迅速な治療が求められるため、早期発見が非常に重要になります。もう一つは限局性腹膜炎です。これは、炎症が腹膜の一部に限局している状態です。例えば、虫垂炎の初期段階などでは、炎症が周囲の組織によって抑え込まれ、広範囲に広がるのを防いでいます。そのため、汎発性腹膜炎に比べて症状は軽く、腹部の特定の場所に軽い痛みを感じる程度の場合もあります。限局性腹膜炎の場合、抗生物質による治療などで改善することもありますが、炎症が治まらずに膿が溜まってしまうと、膿瘍を形成することがあります。膿瘍が大きくなると、周囲の臓器を圧迫したり、破裂して汎発性腹膜炎に移行する危険性もあるため、注意が必要です。腹膜炎は、原因や症状、炎症の範囲によって適切な治療法が異なります。腹痛や発熱などの症状が現れた場合は、自己判断せずに医療機関を受診し、専門医による診断と治療を受けることが大切です。

限局性腹膜炎の原因

限局性腹膜炎は、お腹の中の限られた場所に炎症が起きる病気です。いくつかの原因によって引き起こされます。
まず、虫垂炎が考えられます。虫垂炎は、盲腸につながる細い管である虫垂に炎症が起きる病気です。炎症が悪化して虫垂が破裂すると、虫垂の中にいた細菌がお腹の中に広がり、膿が溜まります。この膿と細菌によって周囲の組織が炎症を起こし、限局性腹膜炎を引き起こすことがあります。
次に、憩室炎も原因となります。憩室炎は大腸の壁の一部が風船のように外に膨らんだ憩室に炎症が起きる病気です。この憩室が破裂すると、大腸の内容物や細菌がお腹の中に漏れ出し、限局性腹膜炎を引き起こすことがあります。
胃や十二指腸の潰瘍が悪化して穴が開く、いわゆる穿孔も原因の一つです。胃や十二指腸の内容物には強い酸が含まれており、穿孔によってこれらが腹腔内に漏れ出すと、激しい炎症反応を引き起こし、限局性腹膜炎につながります。
胆嚢炎も限局性腹膜炎の原因となります。胆嚢は肝臓で作られた胆汁を一時的に蓄える袋状の臓器です。胆嚢に炎症が起こると、胆汁が漏れ出して腹膜を刺激し、炎症を引き起こすことがあります。
これらの臓器で炎症や損傷が起きると、そこから細菌や炎症を起こす物質が漏れ出し、腹膜に炎症を引き起こします。通常、腹膜は細菌などに対する抵抗力を持っています。さらに、周りの組織が炎症を食い止めようとする働きも持っています。これらの働きによって炎症が抑え込まれると、炎症は広がらず、限局性腹膜炎となります。もし、これらの抵抗力や抑える働きが弱かったり、炎症を起こす原因の力が強すぎたりすると、炎症は広がり、腹膜全体に炎症が広がる汎発性腹膜炎になることもあります。

限局性腹膜炎の症状

限局性腹膜炎は、お腹の中の膜である腹膜の一部に炎症が起きる病気です。炎症が起きた場所によって現れる症状は様々ですが、共通する主な症状として、炎症が起きている部分の痛みがあります。お腹を押すと痛みが増す圧痛や、熱を持っているように感じる熱感なども見られます。
例えば、虫垂炎から起こる限局性腹膜炎では、右下腹部におへそを中心とした痛みや圧痛を感じることが多く、みぞおちの痛みから始まることもあります。また、十二指腸潰瘍や胃潰瘍が原因で起こる場合は、みぞおち付近の強い痛みを感じることがあります。さらに、憩室炎が原因の場合は、左下腹部に痛みが現れることが多いです。
炎症がさらに進むと、発熱や吐き気、嘔吐といった症状も現れてきます。限局性腹膜炎は、炎症が全身に広がる汎発性腹膜炎と異なり、炎症が部分的であるため、これらの症状は比較的軽いことが多いです。しかし、「軽いから大丈夫」と安易に考えて放置すると大変危険です。適切な処置を受けないと、炎症が悪化し、腹膜全体に広がる汎発性腹膜炎に移行する可能性があります。汎発性腹膜炎は命に関わることもある重い病気であるため、早期発見と早期治療が重要です。
限局性腹膜炎が疑われる症状が現れたら、自己判断せずに速やかに医療機関を受診しましょう。医師による適切な診断と治療を受けることで、重症化を防ぐことができます。少しでもお腹に違和感を感じたら、迷わず専門医に相談することが大切です。
| 原因 | 主な症状 | 痛みの場所 |
|---|---|---|
| 虫垂炎 | 右下腹部痛、圧痛、みぞおちの痛み | 右下腹部 |
| 十二指腸潰瘍・胃潰瘍 | みぞおち付近の強い痛み | みぞおち |
| 憩室炎 | 左下腹部痛 | 左下腹部 |
| 症状 | 詳細 |
|---|---|
| 共通症状 | 炎症部位の痛み、圧痛、熱感 |
| 炎症の進行に伴う症状 | 発熱、吐き気、嘔吐 |
限局性腹膜炎の診断

限局性腹膜炎の診断は、いくつかの方法を組み合わせて行います。まず、医師による診察が重要です。お腹を直接触って、押した時の痛みや熱、張り具合などを確認します。痛みの場所や程度によって、炎症が起きている部分の大まかな見当をつけることができます。
次に、血液検査を行います。血液検査では、白血球の数や炎症反応の強さを示すC反応性蛋白(CRP)の値を調べます。これらの数値が高い場合は、体の中で炎症が起きていることを示唆します。限局性腹膜炎では、炎症の程度に応じてこれらの数値が上昇します。
さらに、お腹の中の状態を詳しく調べるために画像検査を行います。よく用いられるのは、超音波検査とコンピュータ断層撮影(CT)検査です。超音波検査は、体への負担が少ない検査方法で、炎症を起こしている部分の様子や、膿が溜まっているかどうかなどを調べることができます。CT検査は、超音波検査よりもさらに詳細な画像を得ることができ、炎症の範囲や周囲の臓器への影響などを正確に把握するのに役立ちます。
これらの診察、血液検査、画像検査の結果を総合的に判断することで、限局性腹膜炎の診断を確定します。炎症の範囲や程度、膿瘍の有無などを確認し、適切な治療方針を決定します。場合によっては、より精密な検査が必要となることもあります。
| 検査方法 | 目的 | 詳細 |
|---|---|---|
| 医師による診察 | 炎症の有無と場所の特定 | お腹を触診し、痛み、熱、張り具合を確認 |
| 血液検査 | 炎症反応の確認 | 白血球数とCRP値を測定し、炎症の程度を判断 |
| 画像検査(超音波、CT) | 炎症範囲と状態の確認 | 超音波検査で炎症部位と膿の有無を確認、CT検査でより詳細な炎症範囲と周囲臓器への影響を確認 |
限局性腹膜炎の治療

限局性腹膜炎の治療は、炎症の原因となっている細菌を退治するために、薬による治療が中心となります。この薬は、細菌をやっつけることで炎症をしずめる効果があります。多くの場合、この薬による治療だけで、熱やお腹の痛みなどの症状が良くなります。薬の種類は、細菌の種類や、患者の体質、他の病気の有無などを考えて医師が選びます。
薬による治療で効果がない場合や、お腹の中に膿が溜まってしまった場合は、手術が必要になることもあります。手術では、お腹を小さく切って膿を体外に出したり、炎症を起こしている部分を切り取ったりします。膿は、細菌と戦った白血球や、死んだ細胞などが混ざった液体で、これを体外に出すことで炎症を鎮める効果があります。炎症を起こしている部分を切り取る手術は、炎症が広がるのを防ぐために行います。
炎症の範囲が狭い場合は、お腹を小さく切って行う腹腔鏡手術を行うこともあります。腹腔鏡手術は、お腹に小さな穴を数カ所開け、そこからカメラや手術器具を入れて行う手術です。体に負担が少ないため、回復が早いという利点があります。しかし、炎症の範囲が広い場合や、腸に穴が開いている場合は、開腹手術が必要になります。開腹手術は、お腹を大きく切って行う手術です。
どのような治療を行うかは、炎症の広がり具合や原因、患者の年齢や体力、持病などを総合的に判断して医師が決定します。治療後も、定期的に検査を受けて、炎症が再発していないか、他に異常がないかを確認することが大切です。また、食事や生活習慣にも気を配り、再発予防に努めることが重要です。
| 治療法 | 説明 | 適用 |
|---|---|---|
| 薬物療法 | 抗生物質で細菌を退治し炎症を鎮める | 多くの場合、第一選択 |
| 手術 | 膿の排出や炎症部分の切除 | 薬物療法が無効、膿瘍形成時 |
| 腹腔鏡手術 | 小さな切開でカメラと器具を用いる手術、体に負担が少ない | 炎症範囲が狭い場合 |
| 開腹手術 | お腹を大きく切って行う手術 | 炎症範囲が広い、腸穿孔の場合 |
限局性腹膜炎の予防

お腹の中の膜の一部に炎症が起こる限局性腹膜炎。この病気を防ぐには、原因となる病気を早く見つけてきちんと治すことが何よりも大切です。例えば、盲腸(虫垂炎)や大腸の壁に小さな袋ができる憩室炎などは、早期発見と適切な治療によって限局性腹膜炎になるのを防ぐことができます。
また、お腹を打ったり、お腹の手術を受けた後にも注意が必要です。お腹を打った場合は、見た目以上に内臓が傷ついている可能性があるので、速やかに医療機関を受診しましょう。お腹の手術を受けた後は、医師の指示に従って傷口の手当てをきちんと行い、清潔を保つことが重要です。
限局性腹膜炎を含め、様々な病気は、普段の生活習慣を整え、体の抵抗力を高めることによって防ぐことができます。栄養バランスの良い食事を三食きちんと摂り、体の調子に合わせて十分な睡眠時間を確保しましょう。そして、毎日適度な運動を続けることで、血の巡りを良くし、健康な体を維持しましょう。散歩や軽い体操など、無理なく続けられる運動を取り入れると良いでしょう。
ストレスを溜め込まないことも大切です。ストレスは体の抵抗力を弱める原因となります。趣味を楽しんだり、リラックスする時間を作ったり、自分なりのストレス解消法を見つけて、心身ともに健康な状態を保つように心がけましょう。
さらに、定期的な健康診断を受けることも早期発見につながります。自覚症状がない段階で病気を発見できれば、早期治療が可能となり、重症化を防ぐことができます。健康診断の結果を軽視せず、医師のアドバイスに従って適切な対応を心がけましょう。
| 限局性腹膜炎の予防 | 具体的な対策 |
|---|---|
| 原因疾患の早期発見・治療 | 虫垂炎、憩室炎などの早期発見と適切な治療 |
| 腹部外傷への対応 | お腹を打った場合は速やかに医療機関を受診 |
| 手術後のケア | 医師の指示に従い傷口の手当てと清潔を保つ |
| 生活習慣の改善 | 栄養バランスの良い食事、十分な睡眠、適度な運動 |
| ストレス管理 | 趣味やリラックスタイムでストレス解消 |
| 定期健診 | 自覚症状がない段階での早期発見・治療 |
