START法で迅速に救命!

防災を知りたい
先生、『START』って聞いたことがあるんですけど、どういう意味ですか?

防災アドバイザー
『START』は『Simple Triage And Rapid Treatment』の頭文字をとった言葉で、簡単に言うと、災害時などたくさんのけが人がいるときに、誰がより緊急な治療を必要としているかを素早く判断する方法のことだよ。

防災を知りたい
なるほど。素早く判断するって、具体的にはどのようにするんですか?

防災アドバイザー
歩くことができるか、呼吸ができているか、脈拍の状態はどうか、意識があるかなどを簡単に見て判断するんだよ。これによって、限られた医療資源を効率的に使えるようになるんだ。
STARTとは。
災害時に、怪我をした人を簡単に分けて、早く治療をするための方法である『START』について説明します。『START』は『Simple Triage And Rapid Treatment』のそれぞれの単語の最初の文字を並べたものです。病院に着く前でもすぐに使える方法として、今は特におすすめされています。
START法とは

START法は、簡略化された負傷者分類と迅速な処置という意味を持つ、Simple Triage And Rapid Treatment の頭文字から名付けられました。事故や災害などで大勢のけが人が出た際に、限られた医療資源をうまく活用し、より多くの命を救うための方法です。具体的には、呼吸、脈拍、意識の有無の三つの点を確認し、傷病者の状態を四つの段階に分類することで、治療の優先順位を決定します。
第一段階では、まず歩くことができるかを確認します。歩ける人は緑色のラベルを付け、比較的軽症であると判断します。次に、歩けない人に対して呼吸の有無を確認します。呼吸がない場合は、気道確保などの処置を行い、それでも呼吸が戻らない場合は黒色のラベルを付けます。これは残念ながら救命が難しい状態であることを示します。呼吸がある場合は、次に脈拍を確認します。脈拍がない、もしくは一分間に120回を超える場合は赤色のラベルを付け、一刻も早く治療が必要な状態であると判断します。脈拍が正常範囲内であれば、最後に意識状態を確認します。指示に従うことができる場合は黄色のラベル、指示に従うことができない場合は赤色のラベルを付けます。
START法の最大の利点は、特別な医療機器を使わずに、短い時間で簡単に実施できる点です。救急隊員や医師、看護師などの医療従事者はもちろんのこと、一般の人でも適切な訓練を受ければ使うことができます。災害直後、医療体制が整っていない状況では、一刻も早い救命活動が必要です。START法は限られた時間の中で、より多くの命を救うために重要な役割を果たします。災害に強い社会を実現するためには、START法の訓練を受けた人を増やし、地域全体の防災力を高めることが欠かせません。近年、自然災害の発生回数や規模が大きくなっており、いつどこで災害に巻き込まれるかわかりません。だからこそ、START法のような救命方法を学ぶことは、自分自身や大切な人の命を守る上で非常に大切です。普段から防災意識を高め、いざという時に備えておきましょう。
START法の評価項目

災害医療の現場では、多数の傷病者が発生するため、迅速かつ的確に重症度を判断し、治療の優先順位を決める必要があります。そのために用いられるのがSTART法(簡易トリアージ迅速処置)です。START法は、限られた時間と資源の中で、より多くの命を救うための重要な手段です。
START法では、主に呼吸、脈拍、意識レベルの3つの指標に着目し、傷病者を評価します。まず、傷病者の呼吸状態を確認します。1分間に30回以上呼吸している場合は重症と判断し、次の段階に進みます。呼吸が30回/分未満、または呼吸が全くない場合は、気道確保の処置を行います。
次に、脈拍の有無を調べます。橈骨動脈(手首の動脈)で脈拍が触れない場合は重症です。脈拍が触れる場合は、次の段階である意識レベルの確認へと進みます。
意識レベルの確認では、簡単な指示に従うことができるかどうかを見ます。例えば、「手を握ってください」「目を開けてください」といった指示です。指示に従うことができれば、軽症と判断されます。指示に従うことができない場合は、重症の可能性が高いと判断します。
これらの3つの指標に基づき、傷病者を黒(死亡)、赤(最優先治療)、黄(待機的治療)、緑(軽症)の4つのカテゴリーに分類します。START法は、現場の状況を迅速に把握し、限られた医療資源を効率的に配分するために不可欠な方法です。ただし、START法はあくまでも初期評価であり、その後の継続的な観察と再評価が重要です。状況の変化に応じて、適切な対応を取る必要があります。

START法の4つのカテゴリー

災害現場では、多くの負傷者が発生し、医療資源が不足することがよくあります。このような状況で、限られた医療資源を最大限に活用し、より多くの命を救うために考案されたのがSTART法(簡易トリアージ迅速治療)です。START法は、負傷者を容態の緊急度に応じて四つの段階に分類し、治療の優先順位を決定する手法です。
まず、最も深刻な状態に分類されるのが黒です。これは、すでに亡くなっているか、救命の見込みがない状態です。残念ながら、限られた資源の中で、救命処置は行いません。次に、一刻を争う状態に分類されるのが赤です。呼吸が停止していたり、著しく速い、あるいは非常に遅いなど、命に関わる危険が差し迫っている状態です。直ちに治療を開始しなければ、命を落とす危険性があります。続いて黄色は、重症ではあるものの、すぐに命に関わる危険性はない状態です。骨折や出血など、適切な処置を受ければ命は助かる見込みがあります。赤の次に優先順位が高く、容態の変化に注意深く気を配る必要があります。最後に、緑は軽傷、あるいは無傷で、緊急の治療は必要としない状態です。自分で歩ける、話せるなど、比較的元気な状態です。
このように、START法を用いて負傷者を四つの段階に分類することで、限られた医療資源を効率的に活用し、救命の可能性の高い負傷者に優先的に処置を行うことができます。また、共通の基準で分類を行うため、医療従事者間での情報共有も円滑に進み、混乱を防ぐことにも役立ちます。START法は、多くの命を救うための重要な手法です。この方法を学ぶことで、災害時に冷静かつ適切な行動をとることができるようになります。
| 分類 | 状態 | 処置 | 優先順位 |
|---|---|---|---|
| 黒 | 死亡または救命の見込みなし | 救命処置なし | 最低 |
| 赤 | 呼吸停止、異常な呼吸数など、生命に関わる危険が差し迫っている | 直ちに治療開始 | 最高 |
| 黄 | 重症だが生命に差し迫った危険はない (骨折、出血など) | 赤の次 | 高 |
| 緑 | 軽傷または無傷 | 緊急の治療は不要 | 低 |
訓練の重要性

災害はいつどこで起こるか予測できません。だからこそ、いざという時に落ち着いて行動できるよう、日頃から備えておくことが大切です。災害医療において、傷病者を重症度と緊急度に応じて分類する『START法』は、限られた医療資源を有効に活用し、多くの命を救うために非常に重要な手法です。しかし、START法を正しく使うには、ただ知識を持っているだけでは不十分です。
START法を効果的に活用するためには、事前の訓練が欠かせません。机上での学習だけでなく、実践的な訓練を通してこそ、様々な状況を想定した対応能力を身につけることができるのです。訓練では、呼吸の確認、脈拍の確認、意識レベルの確認方法、そして傷病者を適切に分類する方法などを学びます。例えば、呼吸の状態を確認するには、どのように傷病者に近づき、どのような点に注意して観察すれば良いのか、といった具体的な手順を学ぶ必要があります。脈拍についても、どの部分を触診すれば正確に脈拍を測れるのかを、実践を通して体得することが重要です。
また、模擬災害現場での訓練は、より実践的な経験を積む絶好の機会です。実際に災害が発生した場面を想定し、役割分担を行いながら、START法を用いて傷病者の分類を行います。周囲の騒音や混乱、緊迫した雰囲気の中で、的確な判断を下し、迅速に行動することは容易ではありません。しかし、繰り返し訓練を行うことで、START法の知識と技術を習熟し、緊急時にも冷静かつ迅速な対応ができるようになるのです。
地域社会全体でSTART法の訓練を実施することは、災害発生時の対応能力を高め、被害を最小限に抑えることに繋がります。一人でも多くの人がSTART法を習得することで、災害に強い地域社会を築き、人々の安全・安心を守ることができます。そして、企業や学校など、様々な団体がSTART法の訓練を取り入れることは、防災意識の向上に大きく貢献するでしょう。訓練は、単に知識を身につけるだけでなく、災害発生時の対応力や判断力を養う上でも非常に重要です。日頃から訓練に取り組み、緊急時に備えましょう。

まとめ

災害現場では、多くの傷病者が発生し、限られた医療資源の中で治療の優先順位を迅速に決める必要があります。そのために有効な方法がSTART法(簡易トリアージ)です。START法は、呼吸、脈拍、意識レベルという3つの簡潔な指標に基づいて、傷病者の緊急度を評価し、治療の優先順位を決定する手法です。特別な医療知識を持たない人でも、短時間の訓練で容易に習得できることが大きな利点です。
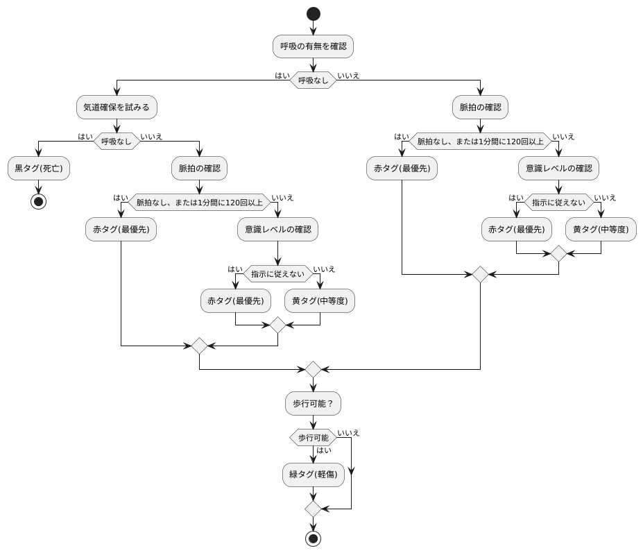
まず、呼吸の有無を確認します。呼吸がない場合は、気道確保を試み、それでも呼吸がなければ黒色タグをつけ、残念ながら救命処置の優先度は低くなります。呼吸があれば、次に脈拍を確認します。脈拍がない、または1分間に120回を超える場合は赤色タグをつけ、最優先で治療を行います。脈拍が正常範囲内であれば、意識レベルの確認に進みます。指示に従うことができない場合は赤色タグ、指示に従うことができる場合は黄色タグをつけます。自分で歩いて移動できる軽傷者は緑色タグをつけます。このように、START法は、客観的な指標に基づいて傷病者の重症度を迅速に判断できるため、混乱した災害現場においても効率的な治療活動を行うことができます。
近年、自然災害の発生頻度や規模は増加傾向にあり、いつどこで災害に巻き込まれるか分かりません。そのため、自分自身や周りの人々を守るためにも、START法のような救命技術を身につけることは重要です。地域住民、学校、企業など、あらゆる場所でSTART法の訓練を積極的に行い、一人でも多くの人がSTART法を理解し、適切に活用できるようになれば、災害による被害を最小限に抑えることができるでしょう。災害への備えを怠らず、安全で安心な地域社会を築くためにも、START法の普及啓発活動を推進していく必要があります。平時から防災意識を高め、災害発生時に適切な行動をとれるように準備しておきましょう。

