建物の耐震診断:安全な暮らしのために

防災を知りたい
先生、「耐震診断」ってよく聞くんですけど、実際どんなことをするんですか?

防災アドバイザー
いい質問だね。耐震診断とは、簡単に言うと、建物が地震にどのくらい耐えられるかを調べることだよ。地震で倒れないか、壊れないかを診断するんだ。

防災を知りたい
なるほど。つまり、地震が起きた時に安全かどうかを調べるってことですね。でも、どうやって調べるんですか?

防災アドバイザー
建物の設計図や材料、古さなどを調べて、専門家が計算したり、建物を実際に調べて診断するんだよ。もし耐震性が低いと診断されたら、補強工事が必要になる場合もあるんだ。
耐震診断とは。
地震に耐えられるかどうかを確かめるための言葉「耐震診断」(今ある建物が地震にどのくらい耐えられるかを判断すること。耐震点検ともいう。)について説明します。耐震診断の結果、地震に十分耐えられないと判断された建物については、どれくらい急を要するのか、どれくらい必要なのか、どれくらい重要なのかなどを考えて、地震に耐えられるように工事をしなくてはいけません。
耐震診断とは

耐震診断とは、今ある建物がどれだけの揺れに耐えられるかを調べる方法です。地震が起きた時に建物が壊れずに持ちこたえられるか、どのくらいの強さを持っているかを専門家がしっかりと調べます。これは、地震による被害を少なくし、人々の命や大切な財産を守るためにとても大切なことです。
診断では、まず建物の設計図や図面を詳しく調べます。それから、建物の構造や使われている材料を調べ、地震が起きた時に建物がどのように揺れるかを計算します。建物の古さや劣化具合も確認し、地震に弱い部分がないかを調べます。専門家はこれらの情報を元に、建物の耐震性を評価し、どの程度の地震に耐えられるかを判断します。
耐震診断を行うことで、地震が起きた時に建物が安全かどうかを確認できるだけでなく、もし補強工事が必要な場合は、どのような工事が必要か、どの部分をどのように補強すれば良いかを判断する材料にもなります。耐震補強工事は、建物の安全性を高めるだけでなく、建物の寿命を延ばすことにも繋がります。
近年、大きな地震が増えています。そのため、耐震診断の重要性はますます高まっています。建物の持ち主や管理する人は、建物の安全を守る責任があります。ですから、耐震診断を積極的に行い、建物の安全性を確認することが大切です。安心して暮らせるように、建物の耐震性をきちんと調べておきましょう。
| 項目 | 内容 |
|---|---|
| 耐震診断の目的 | 既存の建物がどれだけの地震の揺れに耐えられるかを評価し、地震被害の軽減、人命・財産の保護を図ること。 |
| 診断方法 | 1. 設計図・図面の確認 2. 建物構造・使用材料の調査 3. 地震時の揺れのシミュレーション 4. 建物の老朽化・劣化状況の確認 5. 耐震性の評価 |
| 診断結果の活用 | 1. 建物の安全性確認 2. 必要に応じた補強工事の計画(工事内容・補強箇所特定) 3. 建物の寿命延長 |
| 耐震診断の重要性 | 近年、大規模地震が増加しており、建物の所有者・管理者には安全確保の責任があるため、耐震診断の実施が重要。 |
診断の必要性

我が国は、世界の中でも有数の地震国です。いつどこで大きな地震が起きても不思議ではありません。地震による建物の倒壊や損傷を防ぎ、人命や財産を守るためには、建物の耐震性をきちんと把握し、適切な対策を講じる必要があります。そのためには、耐震診断が欠かせません。
耐震診断とは、専門家が建物を調査し、その耐震性能を評価する作業です。現在の耐震基準を満たしているかどうか、地震に対してどの程度耐えられるかなどを調べます。特に、古い建物や耐震基準が制定されるより前に建てられた建物は、現在の基準に合致していない可能性が高いため、耐震診断の実施が強く推奨されます。耐震診断によって建物の弱点や改善すべき点が明らかになれば、適切な耐震補強工事を行うことで、地震による被害を最小限に抑えることができます。
耐震診断は、建物の安全性を確保するだけでなく、建物の価値を高める効果もあります。耐震性の高い建物は、入居者や利用者にとって安心・安全な場所となります。これは、建物の入居率向上や資産価値の向上に繋がります。また、企業にとっては、事業継続性の確保という点でも重要です。大地震が発生した場合でも、事業を中断することなく継続できる体制を築くことは、企業の信頼性を高め、顧客や取引先からの信頼獲得に繋がります。
耐震診断は、建物の安全性確保、資産価値向上、事業継続性の確保など、様々なメリットをもたらします。建物の所有者や管理者は、建物の耐震性について真剣に考え、耐震診断の必要性を認識し、適切な対策を講じることで、安心して暮らせる社会、持続可能な社会の実現に貢献していく必要があります。
| 項目 | 内容 |
|---|---|
| 日本の状況 | 世界有数の地震国 |
| 地震対策の必要性 | 建物の倒壊・損傷防止、人命・財産保護 |
| 耐震診断の定義 | 専門家による建物の耐震性能評価 |
| 耐震診断の目的 | 耐震基準適合状況、地震への耐性レベルの把握 |
| 耐震診断の推奨対象 | 古い建物、耐震基準制定前に建てられた建物 |
| 耐震診断の効果 | 建物の弱点把握、適切な耐震補強工事による被害軽減 |
| 耐震診断のメリット | 建物の安全性確保、価値向上、入居率向上、資産価値向上、事業継続性の確保、企業信頼性向上 |
| 建物の所有者・管理者の役割 | 耐震性への真剣な考慮、耐震診断の必要性認識、適切な対策実施 |
| 最終目標 | 安心して暮らせる社会、持続可能な社会の実現 |
診断の流れ

耐震診断は、建物の地震に対する安全性を確かめる大切な作業です。診断は、通常下記のような流れで進められます。
まず初めに、建物の設計図や過去の修理記録といった資料を集め、建物の概要を把握します。同時に、現地調査の日程を調整し、所有者や管理者と連絡を取り合います。
現地調査では、建物の構造形式(木造、鉄骨造、鉄筋コンクリート造など)を確認します。壁のひび割れや基礎の沈下といった劣化の有無や程度を丹念に調べ、建物の状態を詳細に記録します。また、地盤の種類や周辺の環境も確認し、地震発生時の影響を予測する材料を集めます。建物の高さや形状も重要な要素となるため、入念に計測を行います。
調査で集めた情報や資料を元に、建物の耐震性を評価します。評価方法は、建物の種類や築年数、構造によって異なります。一般的には、地震が起きた際の建物の揺れ方や損傷の程度をコンピューターで模擬計算します。計算では、様々な規模の地震を想定し、建物がどのように挙動するかを予測します。
最後に、診断結果を分かりやすくまとめた報告書を作成し、所有者や管理者に提出します。報告書には、耐震性能の評価結果に加え、耐震補強が必要かどうかの判断も示されます。もし補強が必要な場合は、どのような工事が必要か、費用はどれくらいかかるのかといった具体的な提案を行い、今後の対策を検討する材料を提供します。耐震診断は、建物の安全を守る上で欠かせない取り組みと言えるでしょう。

耐震補強

地震による建物の倒壊を防ぎ、人命を守るためには、耐震補強が欠かせません。耐震診断の結果、耐震性が十分でないと判断された建物は、早急に耐震補強工事を検討する必要があります。耐震補強工事とは、建物の構造強度を高め、地震の揺れに対する抵抗力を向上させる工事のことです。
耐震補強工事には、様々な方法があります。建物の構造や築年数、劣化状況に応じて最適な方法を選択することが重要です。例えば、壁を増設する、柱や梁を鉄骨やコンクリートで補強するといった方法があります。これらの工事は、建物の強度を直接的に高める効果があります。また、建物の基礎部分を強化することも重要です。基礎が弱いと、地震の際に建物全体が傾いたり、沈下したりする危険性があります。
さらに、制震ダンパーや免震装置を設置するという方法もあります。制震ダンパーは、地震の揺れを吸収し、建物への負担を軽減する装置です。免震装置は、地面と建物の間に免震層を設けることで、地震の揺れを建物に伝わりにくくする装置です。これらの装置は、既存の建物を大きく改造することなく、耐震性を向上させることができるため、近年注目を集めています。
耐震補強工事は、専門家による綿密な調査と計画に基づいて行われる必要があります。費用や工期、建物の用途などを考慮しながら、最適な補強方法を選択することが大切です。信頼できる専門業者に相談し、建物の状況に合わせた適切な耐震補強工事を行い、地震から大切な命と財産を守りましょう。
| 耐震補強工事の種類 | 説明 | 効果 |
|---|---|---|
| 壁の増設 | 建物の壁を増設する | 建物の強度を直接的に高める |
| 柱や梁の補強 | 柱や梁を鉄骨やコンクリートで補強する | 建物の強度を直接的に高める |
| 基礎の補強 | 建物の基礎部分を強化する | 建物全体の傾きや沈下を防ぐ |
| 制震ダンパーの設置 | 地震の揺れを吸収し、建物への負担を軽減する装置を設置 | 建物の揺れを軽減 |
| 免震装置の設置 | 地面と建物の間に免震層を設けることで、地震の揺れを建物に伝わりにくくする装置を設置 | 地震の揺れを建物に伝わりにくくする |
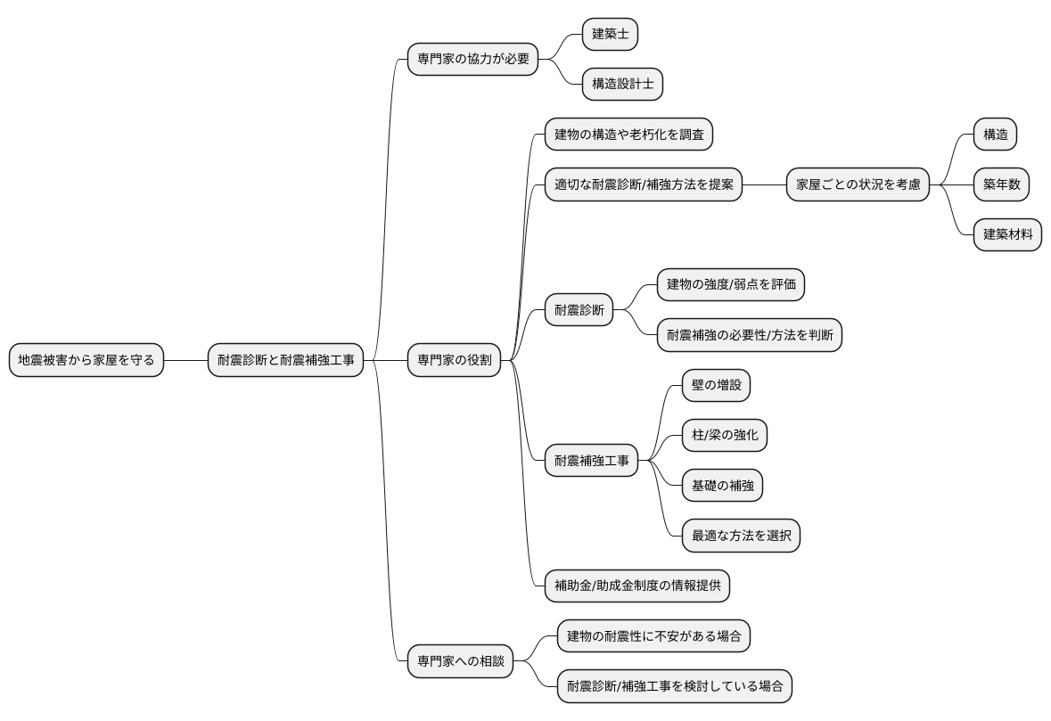
専門家との相談

地震による被害から大切な家屋を守るためには、耐震診断と耐震補強工事が欠かせません。しかし、これらの作業は専門的な知識と技術が必要となるため、家主や管理者が自力で行うのは容易ではありません。そこで、建築士や構造設計士といった専門家の協力を得ることが重要になります。
専門家は、建物の構造や老朽化の具合などを細かく調べ、適切な耐震診断の方法や耐震補強の方法を提案してくれます。家屋ごとに異なる構造や築年数、建築材料などを考慮し、最適な対策を立ててくれます。耐震診断では、建物の強度や弱点を見極め、地震発生時にどの程度耐えられるかを評価します。その結果に基づき、耐震補強工事が必要かどうか、必要ならばどのような補強方法が効果的かを判断します。
耐震補強工事には、壁を増やしたり、柱や梁を強化したり、基礎を補強したりといった様々な方法があります。専門家は、建物の状況や家主の希望に合わせて、費用対効果の高い最適な方法を選んでくれます。また、耐震診断や耐震補強工事に関する補助金や助成金制度についても、詳しい情報を提供してくれます。これらの制度を利用することで、経済的な負担を軽減しながら、建物の耐震性を向上させることができます。
専門家は、建物の安全性を確保するための頼もしいパートナーです。安心して暮らせる住環境を作るためには、専門家の知恵を積極的に活用し、地震への備えを万全にしましょう。建物の耐震性について不安がある場合や、耐震診断や耐震補強工事を検討している場合は、まずは気軽に専門家に相談してみることをお勧めします。

