糖尿病とケトアシドーシス

防災を知りたい
先生、「糖尿病性ケトアシドーシス」って、災害時にも関係ありますか?

防災アドバイザー
そうだね、災害時は普段と生活環境が大きく変わるから、糖尿病の人にとってはケトアシドーシスのリスクが高まる場合があるんだ。

防災を知りたい
具体的には、どんな時ですか?

防災アドバイザー
例えば、避難所でインスリンの保管が難しかったり、いつもの食事が摂れなかったり、ストレスが増えたりすることで、血糖コントロールが乱れやすくなる。結果として、糖尿病性ケトアシドーシスになってしまう危険性があるんだよ。
糖尿病性ケトアシドーシスとは。
災害時に知っておくべき健康問題として『糖尿病性ケトアシドーシス』というものがあります。これは、糖尿病で血糖値が高くなりすぎた結果、意識を失ってしまう状態の一つです。インスリンという、血糖値を下げるための体の働きが足りなくなることが原因です。症状としては、はじめはおしっこの量が増えたり、のどが渇いたり、水をたくさん飲んだり、食欲がなくなり、吐いたり、お腹が痛くなったりします。病気が進むと、ひどい脱水になり、意識がなくなります。体内でケトン体という物質が大量に作られ、酸性の状態になるため、息にアセトンのような甘い匂いがしたり、おしっこにケトン体が混ざったり、呼吸が速く深くなることもあります。治療が不十分だったり、インスリンの注射を中断したり、感染症や手術、けが、ストレスなどがきっかけで起こります。同じように血糖値が高くなり意識を失う状態として『高浸透圧性高血糖性非ケトン性昏睡』というものがありますが、糖尿病性ケトアシドーシスは、高浸透圧性高血糖性非ケトン性昏睡に比べて若い人に多く、血液の酸性度や脂肪の異常が強い一方、痙攣などの神経症状はあまり見られません。治療としては、インスリンの注射と、水分を点滴で補うことが必要です。
糖尿病性ケトアシドーシスとは

糖尿病性ケトアシドーシスは、糖尿病の患者さんの血糖値が異常に高くなることで起こる危険な状態です。命に関わることもあるため、正しく理解することが大切です。
私たちの体は、通常、食事から摂取した糖分をエネルギー源として利用しています。この糖分を細胞に取り込むために必要なのが、インスリンというホルモンです。糖尿病の患者さんでは、このインスリンが不足していたり、うまく働かなかったりします。
インスリンが不足すると、細胞は糖分をエネルギーとして利用できなくなります。体はエネルギー不足を補うため、代わりに脂肪を分解し始めます。脂肪が分解される過程で、ケトン体と呼ばれる物質が作られます。
ケトン体は、少量であれば問題ありませんが、大量に作られると血液中に蓄積し、血液を酸性に傾けてしまいます。この状態をアシドーシスといいます。糖尿病によって起こるアシドーシスのため、糖尿病性ケトアシドーシスと呼ばれています。
糖尿病性ケトアシドーシスは、吐き気、嘔吐、腹痛、激しい喉の渇き、頻尿、呼吸が速くなるなどの症状が現れます。さらに症状が進むと、意識がぼんやりしたり、昏睡状態に陥ったりすることもあります。放置すると命に関わる危険な状態となるため、迅速な治療が必要です。
高血糖だけでなく、感染症や外傷、手術なども糖尿病性ケトアシドーシスを引き起こす要因となるため、普段から血糖コントロールをしっかり行い、体調の変化に気を付けることが重要です。また、インスリンポンプを使用している場合は、ポンプの故障やカテーテルの閉塞にも注意が必要です。少しでも異変を感じたら、すぐに医療機関を受診しましょう。
主な兆候と症状

糖尿病性ケトアシドーシスは、放置すると命に関わる危険な状態です。初期症状は風邪のような症状と似ているため、見逃してしまう可能性も高く、注意が必要です。まず、のどが異常に渇き、何度も水分を欲するようになります。それに伴い、トイレに行く回数が増え、大量の尿が出ます。また、体がだるく、疲れやすくなります。さらに、吐き気や胃の痛みを感じることもあります。これらの症状は、血液中の糖分が高い状態(高血糖)によって体内の水分が奪われ、脱水状態になるために起こります。
病気が進むと、さらに深刻な症状が現れます。呼吸が速く、深くなる、酸っぱい果物のような臭いの息、そして意識がもうろうとする、といった症状です。これは、体内で糖分がエネルギーとして使われず、代わりに脂肪が分解されることでケトン体が作られ、血液中に溜まってしまうことが原因です。このケトン体は酸性であるため、血液が酸性に傾き、様々な臓器の機能に影響を与えます。最悪の場合、意識を失い昏睡状態に陥ることもあります。また、脱水症状も進行し、皮膚や口の中が乾燥したり、血圧が低下したりします。
これらの症状に少しでも気づいたら、すぐに医療機関を受診することが重要です。早期発見、早期治療によって重症化を防ぐことができます。特に、呼吸の変化や意識障害が現れた場合は、一刻を争う事態です。ためらわずに救急車を呼ぶなど、迅速な対応を取りましょう。
| 段階 | 症状 | 原因 |
|---|---|---|
| 初期症状 | 異常な喉の渇き | 高血糖による体液喪失、脱水症状 |
| 頻尿、多尿 | ||
| 倦怠感、疲労感 | ||
| 吐き気、胃の痛み | ||
| 病気が進行した際の症状 | 速く、深い呼吸 | 脂肪の分解によるケトン体の生成、血液の酸性化 |
| 酸っぱい果物のような臭いの息 | ||
| 意識障害(もうろうとする、昏睡) | ||
| 重症化 | 皮膚や口の中の乾燥 | 脱水症状の進行 |
| 血圧低下 |
病気の起こるしくみ

病気は、様々な要因が複雑に絡み合って起こります。体の中で、正常な状態を保つための微妙な均衡が崩れた時に、私たちは病気になると考えられます。この均衡を崩す要因は、大きく分けて体の内側から来るものと外側から来るものの二つがあります。
まず、内側から来るものとしては、遺伝的な要因が挙げられます。両親から受け継いだ遺伝子によって、特定の病気にかかりやすい体質が生まれることがあります。また、加齢も体の内側からの要因です。歳を重ねるにつれて、体の機能は徐々に低下し、病気に対する抵抗力も弱まります。さらに、生活習慣の乱れも大きな要因となります。バランスの悪い食事や運動不足、睡眠不足、過剰なストレスなどは、体の機能を低下させ、病気を引き起こしやすくなります。
次に、外側から来るものとしては、細菌やウイルスなどの病原体の感染が代表的です。これらの病原体が体内に侵入し、増殖することで様々な病気を引き起こします。また、環境も重要な要因です。大気汚染や紫外線、騒音、気温の変化などは、体に負担をかけ、病気を引き起こす原因となります。さらに、食べ物も外側からの要因として考えられます。腐敗した食品やアレルギーを引き起こす食品を摂取することで、食中毒やアレルギー性疾患などを発症することがあります。
糖尿病を例に挙げると、遺伝的な要因に加えて、食生活の乱れや運動不足などの生活習慣が大きく関わっています。また、インスリンというホルモンが重要な役割を果たしており、このホルモンの分泌が不足したり、働きが悪くなったりすることで、血液中の糖の濃度が高くなります。高血糖の状態が続くと、様々な合併症を引き起こす危険性があります。このように、病気は一つの要因だけでなく、様々な要因が複雑に絡み合って起こるため、日頃から健康に気を配り、バランスの良い生活を送ることが大切です。

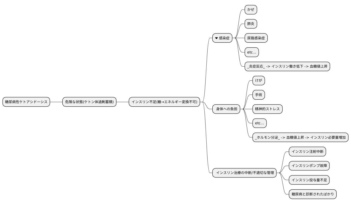
誘因となる要因

糖尿病性ケトアシドーシスは、血液中に酸性の物質であるケトン体が過剰に蓄積することで起きる危険な状態です。これは、体内で糖をエネルギーに変えるために必要なインスリンが絶対的に、あるいは相対的に不足することで引き起こされます。様々な要因がこの状態を引き起こす引き金となり、大きく分けて以下の3つの種類に分類できます。
まず、感染症です。かぜ、肺炎、尿路感染症など、体に細菌やウイルスが侵入すると、体はそれらに対抗するために炎症反応を起こします。この炎症反応はインスリンの働きを悪くし、血糖値を上昇させ、ケトアシドーシスを引き起こしやすくなります。次に、身体への負担がかかる状態です。けがや手術、精神的なストレスなども、体に負担をかけ、血糖値を上昇させるホルモンの分泌を促します。これもインスリンの必要量を増やし、相対的なインスリン不足からケトアシドーシスに至る可能性を高めます。最後に、インスリン治療の中断や不適切な管理です。インスリン注射を中断したり、インスリンポンプの故障、あるいは適切な量のインスリンを投与しなかった場合、体内で糖が利用されなくなり、ケトン体が蓄積し、ケトアシドーシスに陥ります。また、糖尿病と診断されたばかりの人も、まだ適切なインスリン治療が確立されていないため、ケトアシドーシスを発症する危険性が高い状態です。
これらの誘因となる要因に注意し、高血糖、口の渇き、多尿、吐き気、倦怠感、腹痛、呼吸が速くなる、意識がぼーっとするなどの症状が現れた場合は、すぐに医療機関を受診することが重要です。早期発見と適切な治療によって、重篤な合併症を防ぐことができます。

治療方法

糖尿病性ケトアシドーシスという病気の治療は、主に三つの柱で成り立っています。一つ目はインスリンという薬を体の中に入れることです。インスリンは、注射器を使って血管の中に直接入れる方法と、皮膚の下に持続的に少量ずつ入れる方法があります。二つ目は水分を体内に補給することです。点滴を使って水分と体液の中に含まれるミネラル分を補います。糖尿病性ケトアシドーシスになると、体が脱水状態になり、ミネラルバランスも崩れてしまうため、この治療がとても大切です。三つ目は不足したミネラル分を補うことです。この病気になると、体からカリウムなどの大切なミネラル分が失われてしまうため、点滴などを通して補う必要があります。
これらの三つの治療に加えて、糖尿病性ケトアシドーシスを引き起こした根本原因の治療も必要です。例えば、細菌やウイルスによる感染症が原因でこの病気が起こった場合には、感染症を治すための薬を使います。他にも、この病気は、食事の量や内容、運動習慣、他の病気などが複雑に絡み合って起こるため、患者さん一人ひとりの状態に合わせた治療計画を立てることが重要です。医師や看護師などの医療専門家は、患者さんの病状や生活習慣などを詳しく聞き、最も適切な治療法を選び、患者さんと一緒に治療を進めていきます。

予防と対策

糖尿病性ケトアシドーシスは、適切な自己管理を行うことで防ぐことができます。日頃から血糖値をこまめに測り、決められた量のインスリンを注射することが大切です。食事の内容と量、運動の頻度や時間にも気を配り、バランスの取れた生活習慣を維持することで、血糖値を上手に調整できます。
また、病気や怪我、強い精神的な負担といった誘因となる出来事にも注意が必要です。体調の変化に気を配り、異変を感じたらすぐに医師や看護師に相談しましょう。普段から医師や看護師とよく話し合い、自分に合った管理方法を身につけることで、ケトアシドーシスを防ぐことができます。高血糖を放置しておくと、体はエネルギーを得るために脂肪を分解し始めます。この過程でケトン体と呼ばれる物質が作られ、血液中に溜まっていきます。ケトン体は酸性の物質で、過剰に蓄積すると血液が酸性に傾き、吐き気や嘔吐、激しい喉の渇き、意識障害などの症状が現れます。これが糖尿病性ケトアシドーシスです。
脱水症状を防ぐためにも、水分をこまめに摂るように心がけましょう。特に、夏場や運動後は意識的に水分補給をしましょう。インスリンポンプを使用している場合は、ポンプの故障や針の詰まりがないか、定期的に点検することも重要です。また、感染症にかかると血糖値が上がりやすくなるため、手洗いやうがいを徹底し、感染症の予防にも努めましょう。規則正しい生活、適切な食事、適度な運動を心がけ、健康な毎日を送ることが、糖尿病性ケトアシドーシスを防ぐための第一歩です。

